2021年监理工程师《建设工程案例分析(交通)》真题
搜题
1、某高速公路工程建设项目,路线全长36.6km,建设单位是某市交通事业发展中心,工程设两个施工合同段、一个总监办。在工程建设工程中发生如下时间:
事件1:2020年12月20日建设单位在该市公共资源交易中心平台上发布招标公告后,有17家施工单位递交了施工投标文件,有8家监理单位递交了监理投标文件。建设单位提议评标委员会由5人组成,包括建设单位代表1人,市公共资源交易中心1人,评标专家库随机抽取的技术、经济专家3人。2021年2月2日17时评标结束,2月3日开始公示评标结果。
事件2:3月20日建设单位项目副主任主持召开了第一次工地会议,会议共有五项内容。会议内容如下:
(1)建设单位与中标的施工单位和监理单位进行合同签约。
(2)建设单位项目主任任命了施工合同段的项目经理和监理机构的总监理工程师,并对总监理工程师进行了授权。
(3)施工项目经理、总监理工程师汇报了各自的驻地建设和开工准备情况,已具备开工条件。
(4)建设单位项目主任点评了工程施工、监理准备情况,认为具备开工条件并下达了工程开工令,并提出各参建单位要充分重视本项目工作,对品质工程建设主要措施提出了要求,具体有提升工程设计水平、提升工程管理水平、提升打造品质工程的软实力等方面。
(5)建设单位项目主任进行了会议总结并明确了召开工地例会的时间、程序、纪律等。
问题:
1.请写出建设单位就组建评标委员会提议中的不妥之处。
2.请写出建设单位在第一次工地会议上的不妥之处,并写出正确的做法。
3.根据《公路工程施工监理规范》(JTGG10-2016),第一次工地会议应按哪些规定组织?
4.根据《交通运输部关于打造公路水运品质工程的指导意见》(交安监发[2016]216号),补充完善打造品质工程的主要措施。
事件1:2020年12月20日建设单位在该市公共资源交易中心平台上发布招标公告后,有17家施工单位递交了施工投标文件,有8家监理单位递交了监理投标文件。建设单位提议评标委员会由5人组成,包括建设单位代表1人,市公共资源交易中心1人,评标专家库随机抽取的技术、经济专家3人。2021年2月2日17时评标结束,2月3日开始公示评标结果。
事件2:3月20日建设单位项目副主任主持召开了第一次工地会议,会议共有五项内容。会议内容如下:
(1)建设单位与中标的施工单位和监理单位进行合同签约。
(2)建设单位项目主任任命了施工合同段的项目经理和监理机构的总监理工程师,并对总监理工程师进行了授权。
(3)施工项目经理、总监理工程师汇报了各自的驻地建设和开工准备情况,已具备开工条件。
(4)建设单位项目主任点评了工程施工、监理准备情况,认为具备开工条件并下达了工程开工令,并提出各参建单位要充分重视本项目工作,对品质工程建设主要措施提出了要求,具体有提升工程设计水平、提升工程管理水平、提升打造品质工程的软实力等方面。
(5)建设单位项目主任进行了会议总结并明确了召开工地例会的时间、程序、纪律等。
问题:
1.请写出建设单位就组建评标委员会提议中的不妥之处。
2.请写出建设单位在第一次工地会议上的不妥之处,并写出正确的做法。
3.根据《公路工程施工监理规范》(JTGG10-2016),第一次工地会议应按哪些规定组织?
4.根据《交通运输部关于打造公路水运品质工程的指导意见》(交安监发[2016]216号),补充完善打造品质工程的主要措施。
本题答案:
1.不妥之处如下:
(1)市公共资源交易中心人员作为评委不妥;
理由:政府监督部门人员不得作为评标委员会成员。
(2)经济、技术专家3人,不妥;
理由:经济、技术专家人数不得少于评标委员会成员的2/3。
2.不妥之处如下:
(1)建设单位项目副主任主持第一次工地会议,不妥;
正确做法:第一次工地会议应由总监理工程师主持;
(2)会议上签定施工、监理合同,不妥;
正确做法:中标通知书发出之日30日内签订施工和监理合同,建设单位、监理单位、施工单位准备开工相关工作,具备一定条件再组织召开第一次工地会议;
(3)建设单位任命项目经理和总监理工程师,不妥;
正确做法:施工单位法定代表人授权并任命施工单位项目经理,监理单位法定代表人授权并任命总监理工程师;
(4)建设单位项目主任下达开工令,不妥;
正确做法:开工令应由总监理工程师签发;
(5)建设单位项目主任进行会议总结,不妥;
正确做法:应由总监进行会议总结。
3.
①会议应在工程正式开工前召开;
②会议应由总监主持;
③总监办应事先将会议议程及有关事项通知建设单位、施工单位及其他有关单位做好会议准备,宜邀请工程质量监督部门参加。
④建设单位、施工单位法定代表人或授权代表应出席,各方在工程项目中的主要管理、技术人员等必须参加。
4.
①提升工程科技创新能力。
②提升工程质量水平。
③提升工程安全保障水平。
④提升工程绿色环保水平。
1.不妥之处如下:
(1)市公共资源交易中心人员作为评委不妥;
理由:政府监督部门人员不得作为评标委员会成员。
(2)经济、技术专家3人,不妥;
理由:经济、技术专家人数不得少于评标委员会成员的2/3。
2.不妥之处如下:
(1)建设单位项目副主任主持第一次工地会议,不妥;
正确做法:第一次工地会议应由总监理工程师主持;
(2)会议上签定施工、监理合同,不妥;
正确做法:中标通知书发出之日30日内签订施工和监理合同,建设单位、监理单位、施工单位准备开工相关工作,具备一定条件再组织召开第一次工地会议;
(3)建设单位任命项目经理和总监理工程师,不妥;
正确做法:施工单位法定代表人授权并任命施工单位项目经理,监理单位法定代表人授权并任命总监理工程师;
(4)建设单位项目主任下达开工令,不妥;
正确做法:开工令应由总监理工程师签发;
(5)建设单位项目主任进行会议总结,不妥;
正确做法:应由总监进行会议总结。
3.
①会议应在工程正式开工前召开;
②会议应由总监主持;
③总监办应事先将会议议程及有关事项通知建设单位、施工单位及其他有关单位做好会议准备,宜邀请工程质量监督部门参加。
④建设单位、施工单位法定代表人或授权代表应出席,各方在工程项目中的主要管理、技术人员等必须参加。
4.
①提升工程科技创新能力。
②提升工程质量水平。
③提升工程安全保障水平。
④提升工程绿色环保水平。
2、某高速公路路面工程施工监理工作中,发生如下事件:
事件1:施工单位进场后,向总监办报送了路面施工组织设计,总监理工程师进行了审查,审查内容主要有:
(1)施工组织设计的编审程序。
(2)质量、安全,环保、进度和费用等目标
(3)施工总平面布置、交通导改方案、事故应急救援预案。
事件2:监理工程师对沥青路面施工加强巡视,巡视了施工单位施工废渣、沥青混凝土残渣、废料、多余沥青、冲洗机械设备的油污水和施工现场的生活垃圾等处理情况。
事件3:水泥稳定碎石路面底基层设计厚度20cm,对K26+300~K27+300段左幅水泥稳定碎石路面底基层厚度进行了监理抽检,监理工程师及时根据《公路工程质量检验评定标准》(F80/1~2017)对该段水泥稳定碎石路面底基层厚度进行了评定,计算出了厚度合格率。
问题:
1.事件1中,根据《公路工程施工监理规范》(JTGG10-2016),请补充总监理工程师在对施工组织设计审查主要内容中的缺项。
2.事件2中,根据《公路工程施工监理规范》(JTGG10-2016),请写出监理工程师巡视的主要内容有哪些?
3.事件3中,请回答以下问题:
(1)该路面底基层厚度是否为关键项目?该路面底基层检查项目还有哪些?
(2)测定水泥稳定碎石路面底基层厚度的检测方法与频率是什么?
事件1:施工单位进场后,向总监办报送了路面施工组织设计,总监理工程师进行了审查,审查内容主要有:
(1)施工组织设计的编审程序。
(2)质量、安全,环保、进度和费用等目标
(3)施工总平面布置、交通导改方案、事故应急救援预案。
事件2:监理工程师对沥青路面施工加强巡视,巡视了施工单位施工废渣、沥青混凝土残渣、废料、多余沥青、冲洗机械设备的油污水和施工现场的生活垃圾等处理情况。
事件3:水泥稳定碎石路面底基层设计厚度20cm,对K26+300~K27+300段左幅水泥稳定碎石路面底基层厚度进行了监理抽检,监理工程师及时根据《公路工程质量检验评定标准》(F80/1~2017)对该段水泥稳定碎石路面底基层厚度进行了评定,计算出了厚度合格率。
问题:
1.事件1中,根据《公路工程施工监理规范》(JTGG10-2016),请补充总监理工程师在对施工组织设计审查主要内容中的缺项。
2.事件2中,根据《公路工程施工监理规范》(JTGG10-2016),请写出监理工程师巡视的主要内容有哪些?
3.事件3中,请回答以下问题:
(1)该路面底基层厚度是否为关键项目?该路面底基层检查项目还有哪些?
(2)测定水泥稳定碎石路面底基层厚度的检测方法与频率是什么?
本题答案:
1.根据《公路工程施工监理规范》(JTGG10-2016)4.2.1总监应对施工单位报审的施工组织设计进行审查,并在规定期限内批复。审查应包括下列基本内容:
1施工组织设计的编审程序
2质量、安全、环保、进度和费用等目标。
3技术、质量、安全和环保等保证体系。
4安全技术措施、专项施工方案和施工现场临时用电方案。
5桥梁和隧道施工安全风险评估的工程项目清单。
6施工人员、资金、主要材料和机械设备等资源供应计划。
7施工总平面布置、交通导改方案、事故应急救援预案。
2.根据《公路工程施工监理规范》(JTGG10-2016)5.1.3巡视应包括下列主要内容:
1施工现场管理人员特别是质量、安全管理人员是否到位,特种作业人员是否持证上岗。
2使用的原材料或混合料、构配件和主要施工机械设备是否与批准的一致。
3是否按技术标准、工程设计文件、批准的施工组织设计和方案施工。
4质量、安全、环保和施工标准化等措施是否落实,施工自检和工序交接是否符合规定。
3.根据《公路工程质量检验评定标准》
(1)该路面底基层厚度是关键项目
该路面底基层检查项目还有压实度、平整度、纵断高程、宽度、横坡、强度。
(2)测定水泥稳定碎石路面底基层厚度的检测方法与频率是什么?
采用挖验或钻取芯样。每200m,测2点。
1.根据《公路工程施工监理规范》(JTGG10-2016)4.2.1总监应对施工单位报审的施工组织设计进行审查,并在规定期限内批复。审查应包括下列基本内容:
1施工组织设计的编审程序
2质量、安全、环保、进度和费用等目标。
3技术、质量、安全和环保等保证体系。
4安全技术措施、专项施工方案和施工现场临时用电方案。
5桥梁和隧道施工安全风险评估的工程项目清单。
6施工人员、资金、主要材料和机械设备等资源供应计划。
7施工总平面布置、交通导改方案、事故应急救援预案。
2.根据《公路工程施工监理规范》(JTGG10-2016)5.1.3巡视应包括下列主要内容:
1施工现场管理人员特别是质量、安全管理人员是否到位,特种作业人员是否持证上岗。
2使用的原材料或混合料、构配件和主要施工机械设备是否与批准的一致。
3是否按技术标准、工程设计文件、批准的施工组织设计和方案施工。
4质量、安全、环保和施工标准化等措施是否落实,施工自检和工序交接是否符合规定。
3.根据《公路工程质量检验评定标准》
(1)该路面底基层厚度是关键项目
该路面底基层检查项目还有压实度、平整度、纵断高程、宽度、横坡、强度。
(2)测定水泥稳定碎石路面底基层厚度的检测方法与频率是什么?
采用挖验或钻取芯样。每200m,测2点。
3、某公路梁桥,采用5×20m预应力空心板,空心板宽度1.24m,预制空心板之间采用混凝土铰缝连接,桥面铺装设计为15cm水泥混凝土和10cm沥青混凝土,陆续进行了梁板预制、吊装和桥面铺装施工。在施工中,发生了下列事件:
事件1:预制20m空心板梁按期施工完成,但因为桥梁基础和下部结构施工较慢,存梁6个月后,准备架梁,采用起重机将工人运至盖梁顶,进行架梁前的准备工作。
事件2:监理工程师接到吊装开工申请后,审阅了开工申请和检查了施工准备情况,不同意梁板架设,理由是施工单位没有提交专项施工方案。
问题:
1.事件1中,请写出施工单位不符合施工规范要求的行为,并说明理由。
2.事件2中,监理工程师做法是否正确?请说明理由。
3.根据《公路桥涵施工技术规范》(JTG/T3650-2020),水泥混凝土桥面铺装施工有何规定?
4.张拉用的千斤项与压力表应配套标定、配套使用,当处于什么情况时,应重新进行标定?
事件1:预制20m空心板梁按期施工完成,但因为桥梁基础和下部结构施工较慢,存梁6个月后,准备架梁,采用起重机将工人运至盖梁顶,进行架梁前的准备工作。
事件2:监理工程师接到吊装开工申请后,审阅了开工申请和检查了施工准备情况,不同意梁板架设,理由是施工单位没有提交专项施工方案。
问题:
1.事件1中,请写出施工单位不符合施工规范要求的行为,并说明理由。
2.事件2中,监理工程师做法是否正确?请说明理由。
3.根据《公路桥涵施工技术规范》(JTG/T3650-2020),水泥混凝土桥面铺装施工有何规定?
4.张拉用的千斤项与压力表应配套标定、配套使用,当处于什么情况时,应重新进行标定?
本题答案:
1.不妥之处一:预制梁存放达到6个月;
理由:预制梁存放时间宜不超过3个月,特殊情况下不超过5个月。
不妥之处二:采用起重机将工人运至盖梁顶,进行架梁前的准备工作;
理由:禁止采用起重机运送工人。
2.监理工程师做法正确。
理由:根据《公路工程施工安全技术规范》,桥梁工程梁、拱、柱施工需要编制专项施工方案,并报监理工程师进行审查。
3.根据《公路桥涵施工技术规范》(JTG/T3650-2020)
水泥混凝土桥面铺装的施工应符合下列规定:
(1)铺装的厚度、材料、铺装层结构、混凝土强度、防水层设置等均应符合设计规定。
(2)桥面铺装工作应在梁体的横向联结钢板焊接工作或湿接缝浇筑完成后,方可进行。
(3)铺装施工前应使梁、板顶面粗糙,清洗干净,并应按设计要求铺设纵向接缝钢筋和桥面钢筋网。
(4)水泥混凝土桥面铺装,其做面应采取防滑措施,做面宜分两次进行,第二次抹平后,应沿横坡方向拉毛或采用机具压槽。
(5)水泥混凝土桥面铺装如设计为防水混凝土,施工时应按防水混凝土的相关规定执行。
(6)纤维水泥混凝土桥面铺装的施工,可按现行《纤维混凝土结构技术规程》规定执行。
4.当处于以下情况时,应重新进行标定:
(1)使用时间超过6个月;
(2)张拉次数超过300次;
(3)使用过程中千斤顶或压力表出现异常;
(4)千斤顶检修或更换配件。
1.不妥之处一:预制梁存放达到6个月;
理由:预制梁存放时间宜不超过3个月,特殊情况下不超过5个月。
不妥之处二:采用起重机将工人运至盖梁顶,进行架梁前的准备工作;
理由:禁止采用起重机运送工人。
2.监理工程师做法正确。
理由:根据《公路工程施工安全技术规范》,桥梁工程梁、拱、柱施工需要编制专项施工方案,并报监理工程师进行审查。
3.根据《公路桥涵施工技术规范》(JTG/T3650-2020)
水泥混凝土桥面铺装的施工应符合下列规定:
(1)铺装的厚度、材料、铺装层结构、混凝土强度、防水层设置等均应符合设计规定。
(2)桥面铺装工作应在梁体的横向联结钢板焊接工作或湿接缝浇筑完成后,方可进行。
(3)铺装施工前应使梁、板顶面粗糙,清洗干净,并应按设计要求铺设纵向接缝钢筋和桥面钢筋网。
(4)水泥混凝土桥面铺装,其做面应采取防滑措施,做面宜分两次进行,第二次抹平后,应沿横坡方向拉毛或采用机具压槽。
(5)水泥混凝土桥面铺装如设计为防水混凝土,施工时应按防水混凝土的相关规定执行。
(6)纤维水泥混凝土桥面铺装的施工,可按现行《纤维混凝土结构技术规程》规定执行。
4.当处于以下情况时,应重新进行标定:
(1)使用时间超过6个月;
(2)张拉次数超过300次;
(3)使用过程中千斤顶或压力表出现异常;
(4)千斤顶检修或更换配件。
4、某公路隧道长3000m,合同价6.2亿元(人民币),合同工期30个月,第一年度计划施工产值为2.1亿元,施工单位在施工至距洞口520m处时,由于地质复杂,爆破导致隧道发生了塌方,当场有10名工人重伤。在送往医院的过程中,有1人伤势过重死亡,直接经济损失500万元。事故发生后,事故现场有关人员立即向本单位负责人报告,单位负责人接到报告后,于2小时内向事故发生地县级以上人民政府安全生产监督管理部分和负有安全生产监督管理职责的有关部门报告。自事故发生之日起28日内,又有1人因治疗无效死亡,由于已超过20日的上报期限,所以,事故责任单位未补报。
问题:
1.
(1)该隧道是否是特长隧道?
(2)隧道地质预测预报分几级?
2.隧道钻爆设计图包括哪些内容?
3.
(1)该合同段配备专职安全生产管理人员不少于多少人?
(2)事故发生单位上报程序是否符合要求?如不符合要求,请写出不符合要求之处并改正。
(3)请判断该生产安全事故的等级并予说明。
4.发生生产安全事故后,生产安全事故的调查处理工作应当遵循的原则是什么?
问题:
1.
(1)该隧道是否是特长隧道?
(2)隧道地质预测预报分几级?
2.隧道钻爆设计图包括哪些内容?
3.
(1)该合同段配备专职安全生产管理人员不少于多少人?
(2)事故发生单位上报程序是否符合要求?如不符合要求,请写出不符合要求之处并改正。
(3)请判断该生产安全事故的等级并予说明。
4.发生生产安全事故后,生产安全事故的调查处理工作应当遵循的原则是什么?
本题答案:
1.
(1)不是,3000m属于长隧道。
根据《公路隧道设计规范》JTG3370.1-2018:

(2)四级。

2.技术标准;合理使用年限;主要安全风险及建议的预防措施;总平面图及详细施工图;图例及图纸说明。
3.
(1)专职安全员不少于5人。
按照年度施工产值配备专职安全生产管理人员,不足5000万元的至少配备1名;5000
万元以上不足2亿元的按每5000万元不少于1名的比例配备;2亿元以上的不少于5名,且按专业配备。
(2)上报程序不符合要求。
①上报时间不妥,应为1小时内上报;
②补报日期不妥,应为30天内补报;
③未补报不妥,应及时补报。
4.一般事故。
理由:因死亡人数为2人少于3人,直接经济损失500万元少于1000万元,重伤人数8人少于10人,所以为一般事故。
5.事故调查处理应当坚持实事求是、尊重科学的原则(《生产安全事故报告和调查处理条例》第四条)。
(或四不放过原则。事故原因未查清不放过,防护措施未落实不放过,群众未受到教育不放过,责任人未受到处理不放过。)
1.
(1)不是,3000m属于长隧道。
根据《公路隧道设计规范》JTG3370.1-2018:

(2)四级。

2.技术标准;合理使用年限;主要安全风险及建议的预防措施;总平面图及详细施工图;图例及图纸说明。
3.
(1)专职安全员不少于5人。
按照年度施工产值配备专职安全生产管理人员,不足5000万元的至少配备1名;5000
万元以上不足2亿元的按每5000万元不少于1名的比例配备;2亿元以上的不少于5名,且按专业配备。
(2)上报程序不符合要求。
①上报时间不妥,应为1小时内上报;
②补报日期不妥,应为30天内补报;
③未补报不妥,应及时补报。
4.一般事故。
理由:因死亡人数为2人少于3人,直接经济损失500万元少于1000万元,重伤人数8人少于10人,所以为一般事故。
5.事故调查处理应当坚持实事求是、尊重科学的原则(《生产安全事故报告和调查处理条例》第四条)。
(或四不放过原则。事故原因未查清不放过,防护措施未落实不放过,群众未受到教育不放过,责任人未受到处理不放过。)
5、某大桥工程建设项目,发包人与承位人签订了工程施工合同,合同中部分合同内容约定如下:
(1)工程费用综合单价以直接费为依据计算确定,措施费,规费,企业管理费等间接费用的综合费率为20%,利润率为5%,税率为9%;
(2)人工工日单价为120元,停工导致的人工窝工费单价为50元;
(3)吊装机械每台班单价为600元,其中人工费120元,折旧费100元,维护费50元,检修费60元;机械停工时,折旧费、检修费按50%计。
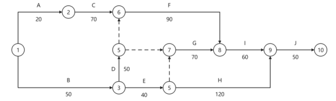
工程施工前,施工单位提交经监理工程师批准的进度计划如下图所示。在施工过程中,发生了如下事件:

事件1:B工作(桥台基础)回填前,施工单位通知监理工程师检验,监理工程师未能在合同约定的时间内进行检验。随后,施工单位进行了回填。监理工程师对质量有疑问,便指令施工单位揭开重新检验,检验结果质量不合格,监理工程师指令施工单位修复,质量合格后,施工单位重新覆盖。工程修复、揭开及覆盖的直接费2万元,工期延长8天。
事件2:D工序施工时,遇到地下有文物需要发掘保护,需要停工10天,施工单位优化施工组织设计,仍有20人及2台吊装机械无法另行安排施工,需停工等待。
事件3:G工序施工时,建设单位通过监理工程师向施工单位发出变更指示,导致该工序延长工作时间30天,工程直接费增加5万元。
事件4:I工序施工时,遭遇台风,停工10天。造成已交工的部分工程损坏7万元,监理工程师指令施工单位进行修复,修复的直接费为4万元。施工单位的部分机械设备受到损坏,需维修费3万元,施工单位现场施工人员40人及2台吊装机械闲置,需停工等待。
针对上述事件,施工单位按合同约定的时间及程序,向监理工程师提出索赔工期48天,费用324122.4元的索赔申请,费用计算如下表所示。

问题:
1.写出施工单位进度计划中关键线路、总工期,分别计算E工作和H工作的最迟开始时间、总时差与局部时差。
2.针对上述事件,施工单位提出的索赔申请是否予以批准,并说明原因,请逐条回答。
3.应批准的工期与费用索赔是多少?
(1)工程费用综合单价以直接费为依据计算确定,措施费,规费,企业管理费等间接费用的综合费率为20%,利润率为5%,税率为9%;
(2)人工工日单价为120元,停工导致的人工窝工费单价为50元;
(3)吊装机械每台班单价为600元,其中人工费120元,折旧费100元,维护费50元,检修费60元;机械停工时,折旧费、检修费按50%计。
工程施工前,施工单位提交经监理工程师批准的进度计划如下图所示。在施工过程中,发生了如下事件:

事件1:B工作(桥台基础)回填前,施工单位通知监理工程师检验,监理工程师未能在合同约定的时间内进行检验。随后,施工单位进行了回填。监理工程师对质量有疑问,便指令施工单位揭开重新检验,检验结果质量不合格,监理工程师指令施工单位修复,质量合格后,施工单位重新覆盖。工程修复、揭开及覆盖的直接费2万元,工期延长8天。
事件2:D工序施工时,遇到地下有文物需要发掘保护,需要停工10天,施工单位优化施工组织设计,仍有20人及2台吊装机械无法另行安排施工,需停工等待。
事件3:G工序施工时,建设单位通过监理工程师向施工单位发出变更指示,导致该工序延长工作时间30天,工程直接费增加5万元。
事件4:I工序施工时,遭遇台风,停工10天。造成已交工的部分工程损坏7万元,监理工程师指令施工单位进行修复,修复的直接费为4万元。施工单位的部分机械设备受到损坏,需维修费3万元,施工单位现场施工人员40人及2台吊装机械闲置,需停工等待。
针对上述事件,施工单位按合同约定的时间及程序,向监理工程师提出索赔工期48天,费用324122.4元的索赔申请,费用计算如下表所示。

问题:
1.写出施工单位进度计划中关键线路、总工期,分别计算E工作和H工作的最迟开始时间、总时差与局部时差。
2.针对上述事件,施工单位提出的索赔申请是否予以批准,并说明原因,请逐条回答。
3.应批准的工期与费用索赔是多少?
本题答案:
1.总工期300天;关键线路B→D→F→I→J;
E工作,最迟开始时间80天末(81天初),总时差30天,局部时差0;
H工作,最迟开始时间130天末(131天初),总时差40天,局部时差40天;

(网络图不用画,不是采分点,是做题思路和验算用。)
2.事件1:工期和费用索赔均不成立。
理由:施工单位质量存在问题,应由施工单位承担质量检验费用损失和工期损失。
事件2:工期索赔成立,可以得到部分费用索赔,但计算不成立。
理由:遇地下文物,是建设单位风险事件,D工作是关键工作,因此工期可以索赔;人员窝工和机械闲置费用,应按照直接损失赔付,不应计算间接费和利润,乙方计算错误,故费用索赔不成立。
事件3:工期索赔不成立,费用索赔成立。
理由:建设单位指示工程变更,属于建设单位责任事件,因此增加的费用成立,施工单位计算正确,因此能够得到索赔;G工作有20天的总时差,延误30天,超出10天,因此对总工期影响10天,可以得到工期索赔10天。
事件4:工期索赔成立,可以得到部分费用索赔,但计算不成立。
理由:台风视为不可抗力,I工作是关键工作,工期应予顺延,故工期10天索赔成立;
不可抗力的费用应合理分担,其中施工机械损坏维修费用3万元,应由施工单位承担。人员窝工,机械窝工应由施工单位承担。已交工工程修复费用应由建设单位承担,可以得到索赔。已交工部分视为验收合格,按照正常工程款支付,不需要单独索赔。
3.综上所述,施工单位应得到工期索赔30天,费用索赔138778.8元(题目、教材、规范之间存在争议,此数字仅供参考)。
1.总工期300天;关键线路B→D→F→I→J;
E工作,最迟开始时间80天末(81天初),总时差30天,局部时差0;
H工作,最迟开始时间130天末(131天初),总时差40天,局部时差40天;

(网络图不用画,不是采分点,是做题思路和验算用。)
2.事件1:工期和费用索赔均不成立。
理由:施工单位质量存在问题,应由施工单位承担质量检验费用损失和工期损失。
事件2:工期索赔成立,可以得到部分费用索赔,但计算不成立。
理由:遇地下文物,是建设单位风险事件,D工作是关键工作,因此工期可以索赔;人员窝工和机械闲置费用,应按照直接损失赔付,不应计算间接费和利润,乙方计算错误,故费用索赔不成立。
事件3:工期索赔不成立,费用索赔成立。
理由:建设单位指示工程变更,属于建设单位责任事件,因此增加的费用成立,施工单位计算正确,因此能够得到索赔;G工作有20天的总时差,延误30天,超出10天,因此对总工期影响10天,可以得到工期索赔10天。
事件4:工期索赔成立,可以得到部分费用索赔,但计算不成立。
理由:台风视为不可抗力,I工作是关键工作,工期应予顺延,故工期10天索赔成立;
不可抗力的费用应合理分担,其中施工机械损坏维修费用3万元,应由施工单位承担。人员窝工,机械窝工应由施工单位承担。已交工工程修复费用应由建设单位承担,可以得到索赔。已交工部分视为验收合格,按照正常工程款支付,不需要单独索赔。
3.综上所述,施工单位应得到工期索赔30天,费用索赔138778.8元(题目、教材、规范之间存在争议,此数字仅供参考)。
6、某高速公路路线长82km,其中有一隧道长1000m,招标前组织了现场考察,交通工程(安全设施与机电工程)由某具备资质的施工单位中标,招标文件规定:(1)全线光缆电缆均为总价合同、有经验的承包人在投标报价时需综合考虑光电缆敷设路由、盘留、损耗等因素;(2)隧道变电站站址暂定在下行隧道洞口左侧150m处。施工过程中发生了如下时间:
事件1:交通安全设施施工如期开始,进展顺利。
事件2:承包人经测量及配盘后,主线光缆全长为90km,向监理办提出增加光缆费用的变更申请。
事件3:承包人在施工中,隧道变电站位置发生变更,由下行隧道洞口左侧150m变更为距下行隧道洞口左侧300m处,向监理办提出该隧道供配电电缆费用变更申请。
问题
1.高速公路交通安全设施一般包括哪些内容?
2.请写出公路突起路标施工监理要点?
3.事件2中,监理工程师应如何处理主线光缆变更事项?
4.事件3中,监理工程师应如何处理供配电电缆变更事项?
事件1:交通安全设施施工如期开始,进展顺利。
事件2:承包人经测量及配盘后,主线光缆全长为90km,向监理办提出增加光缆费用的变更申请。
事件3:承包人在施工中,隧道变电站位置发生变更,由下行隧道洞口左侧150m变更为距下行隧道洞口左侧300m处,向监理办提出该隧道供配电电缆费用变更申请。
问题
1.高速公路交通安全设施一般包括哪些内容?
2.请写出公路突起路标施工监理要点?
3.事件2中,监理工程师应如何处理主线光缆变更事项?
4.事件3中,监理工程师应如何处理供配电电缆变更事项?
本题答案:
1.交通标志、交通标线、护栏、视线诱导设施、隔离栅、防落网、防眩设施、百米桩、里程碑、避险车道。
2. ①突起路标产品的形状尺寸、反射器的亮度、颜色应符合现行《突起路标》(GB/T24725)、
《太阳能突起路标》(GB/T19813)的规定。
②突起路标的布设及其颜色应符合现行《道路交通标志和标线》(GB5768)的规定并满足设计要求。
③根据施工用设计的要求确定突起路标的设置位置,放样定位准确。
④突起路标施工前,路面应清洁、干燥。
⑤突起路标反射体应面向行车方向安装。
⑥突起路标和路面黏结后用橡皮锤敲击突起路标上表面,从而保证黏结牢固。
⑦突起路标安装角度、纵向间距及横向偏位符合设计要求。
⑧突起路标线形应流畅,与公路线形相协调,曲线圆滑。
⑨公路突起路标分项工程有效的产品、材料检验合格报告或证书资料等工程质量保证资
料齐全。
3.监理工程师应拒绝主线光缆变更事项。
理由:招标文件明确为总价合同,承包人投标报价中应包含工程量风险范围,施工过程中不得进行工程量变更。
4.监理工程师应受理变更事宜,同意费用变更申请。
变更程序:专监受理,按合同处理变更;现场调查,收集资料;审核变更申请;协商价格;报建设单位批准后签发变更指令。
理由:隧道变电站站址在招标文件中是暂定位置,实际位置发生150m偏移,属于设计变更内容,属于建设单位应承担责任事件,变更需要施工单位配合,增加部分施工费用,应受理其变更事宜,由总监办审核,报建设单位批准后,批准变更费用索赔。
1.交通标志、交通标线、护栏、视线诱导设施、隔离栅、防落网、防眩设施、百米桩、里程碑、避险车道。
2. ①突起路标产品的形状尺寸、反射器的亮度、颜色应符合现行《突起路标》(GB/T24725)、
《太阳能突起路标》(GB/T19813)的规定。
②突起路标的布设及其颜色应符合现行《道路交通标志和标线》(GB5768)的规定并满足设计要求。
③根据施工用设计的要求确定突起路标的设置位置,放样定位准确。
④突起路标施工前,路面应清洁、干燥。
⑤突起路标反射体应面向行车方向安装。
⑥突起路标和路面黏结后用橡皮锤敲击突起路标上表面,从而保证黏结牢固。
⑦突起路标安装角度、纵向间距及横向偏位符合设计要求。
⑧突起路标线形应流畅,与公路线形相协调,曲线圆滑。
⑨公路突起路标分项工程有效的产品、材料检验合格报告或证书资料等工程质量保证资
料齐全。
3.监理工程师应拒绝主线光缆变更事项。
理由:招标文件明确为总价合同,承包人投标报价中应包含工程量风险范围,施工过程中不得进行工程量变更。
4.监理工程师应受理变更事宜,同意费用变更申请。
变更程序:专监受理,按合同处理变更;现场调查,收集资料;审核变更申请;协商价格;报建设单位批准后签发变更指令。
理由:隧道变电站站址在招标文件中是暂定位置,实际位置发生150m偏移,属于设计变更内容,属于建设单位应承担责任事件,变更需要施工单位配合,增加部分施工费用,应受理其变更事宜,由总监办审核,报建设单位批准后,批准变更费用索赔。