1、建设工程规定合理使用寿命期,体现了建设工程质量的()特性。
A.适用性
B.耐久性
C.安全性
D.经济性
本题答案:
B
2、通过对人的素质和行为控制,以工作质量保证工程质量的做法,体现了坚持()的质量控制原则。
A.质量第一
B.预防为主
C.以人为核心
D.以合同为依据
本题答案:
C
3、建设工程发生质量事故后,有关单位应在()小时内向当地建设行政主管部门和其他有关部门报告。
A.1
B.2
C.24
D.48
本题答案:
C
4、下列工作中,施工单位不得擅自开展的是()。
A.对已完成的分项工程进行自检
B.对预拌混凝土进行检验
C.对分包工程质量进行检查
D.修改工程设计,纠正设计图纸差错
本题答案:
D
5、重点管理能改进组织关键活动的各种因素,是ISO质量管理体系的质量管理原则中()的基本内容。
A.以顾客为关注焦点
B.领导作用
C.全员参与
D.过程方法
本题答案:
D
6、监理单位质量管理体系运行中,定期召开监理例会体现了()的要求。
A.文件标识与控制
B.产品质量追踪检查
C.物资管理
D.内部审核
本题答案:
B
7、根据《卓越绩效评价准则》,采用卓越绩效模式的驱动力来自()。
A.标准化导向
B.市场竞争
C.市场准入
D.符合性评审
本题答案:
B
8、在工程质量统计分析中,用来描述数据离散趋势的特征值是()。
A.平均数与标准偏差
B.中位数与变异系数
C.标准偏差与变异系数
D.中位数与标准偏差
本题答案:
C
9、根据《建筑工程施工质量验收统一标准》,对应于主控项目合格质量水平的错判概率a和漏判概率β,正确的取值范围是()。
A.a和β均不宜超过5%
B.a不宜超过5%,β不宜超过10%
C.a不宜超过3%,β不宜超过5%
D.a不宜超过3%,β不宜超过10%
本题答案:
A
10、工程质量统计分析相关图中,散布点形成由左至右向下分布的较分散的直线带,表明反映产品质量特征的变量之间存在()关系。
A.不相关
B.正相关
C.弱正相关
D.弱负相关
本题答案:
D
11、一组混凝土立方体抗压强度试件测量值分别为42.3MPa、47.6MPa、54.9MPa时,该组试件的试验结果是()。
A.47.6MPa
B.48.3MPa
C.51.3MPa
D.无效
本题答案:
A
12、进行桩基工程单桩静承载力试验时,在同一条件下试桩数不宜少于总桩数的(),并不应少于3根。
A.1%
B.2%
C.3%
D.5%
本题答案:
A
13、进行工程质量统计分析时,因分组组数不当绘制的直方图可能会形成()直方图。
A.折齿型
B.孤岛型
C.双峰型
D.绝壁型
本题答案:
A
14、提供工程地质条件技术参数并满足施工图设计要求,是()勘察阶段的主要任务。
A.可行性研究
B.选址
C.初步
D.详细
本题答案:
D
15、为解决重大技术问题,在()之后可增加技术设计。
A.方案设计
B.初步设计
C.扩初设计
D.施工图设计
本题答案:
B
16、项目监理机构实施设计阶段相关服务时,属于施工图设计协调管理工作的是()。
A.协助审查施工图是否符合工程建设强制性标准
B.协助审查施工图中的消防安全性
C.协助建设单位建立设计过程的联席会议制度
D.***
本题答案:
C
17、根据《工程质量安全手册(试行)》,关于混凝土分项工程施工的说法,正确的是()。
A.泵送混凝土的坍落度小于14cm时,可以少量加水
B.楼板后浇带的模板支撑体系应按规定单独设置
C.混凝土应在终凝时间内浇筑完毕
D.混凝土振捣棒每次插入振动的时间不少于15S
本题答案:
B
18、关于项目监理机构对检验批验收的说法,正确的是()。
A.检验批施工完成后就可以验收
B.检验批应在隐蔽工程隐蔽后验收
C.检验批应在分项工程验收后验收
D.检验批在施工单位自检合格并报验后可以验收
本题答案:
D
19、项目监理机构对施工方案的审查内容是()。
A.施工总平面布置
B.计算书及相关图纸
C.资金、劳动力等资源供应计划
D.施工预算
本题答案:
B
20、关于见证取样工作的说法,正确的是()。
A.见证取样项目和数量应按施工单位编制的检测试验计划执行
B.选定的检测机构应在工程质量监督机构备案
C.施工单位取样人员不能由专职质检人员担任
D.负责见证取样的监理人员应有资格证书
本题答案:
B
21、项目监理机构实施平行检验的项目、数量、频率和费用应按()执行。
A.相关法规
B.质量检测管理办法
C.合同约定
D.施工方案
本题答案:
C
22、根据《工程质量安全手册(试行)》,高处作业吊篮内作业人员不应超过()。
A.1人
B.2人
C.3人
D.专项施工方案所确定的人数
本题答案:
B
23、根据《危险性较大的分部分项工程安全管理规定》,施工单位应编制专项施工方案,并组织专家论证的是()工程。
A.开挖深度为4.5m的基坑
B.45m高的脚手架
C.悬挂高度为100m的高处作业吊篮
D.20m高的悬挑脚手架
本题答案:
D
24、项目监理机构应在()后编制工程质量评估报告。
A.单位工程完工
B.竣工验收交付使用
C.竣工预验收合格
D.竣工验收
本题答案:
C
25、为了确认建设项目是否达到设计目标及标准要求,城市轨道交通建设工程竣工验收应在()后进行。
A.试运行三个月,并通过全部专项验收
B.试运行三个月,并通过主要专项验收
C.试运营三个月,并通过全部单位工程验收
D.试运营三个月,并通过全部专项验收
本题答案:
A
26、工程质量保证金是用以保证()内施工单位对工程缺陷进行维修的资金。
A.工程投入使用3年
B.工程投入使用5年
C.施工合同约定的缺陷责任期
D.设计使用年限
27、分项工程质量合格的条件是()。
A.主控项目全部合格,一般项目合格率为80%
B.主控项目全部合格,一般项目经抽样检验合格
C.所含的检验批质量均验收合格,且其验收资料齐全完整
D.所含的检验批质量均验收合格,且其观感质量符合要求
28、根据《建筑施工特种作业人员管理规定》,必须持证上岗的工种是()。
A.混凝土工
B.木工
C.建筑架子工
D.在吊篮上作业的抹灰工
29、施工中出现需要加固的质量缺陷时,项目监理机构应审查施工单位提交的()。
A.按设计规范编制的加固处理方案
B.经该项目设计单位认可的加固处理方案
C.经有相应设计资质的设计单位认可的加固处理方案
D.经建设单位认可的加固处理方案
30、工程质量事故发生后,总监理工程师应采取的做法是()。
A.立即组织抢险
B.立即征得建设单位同意后签发工程暂停令
C.立即进行事故调查
D.立即要求施工单位查清原因和责任人
31、某工程的混凝土构件尺寸偏差不符合验收规范要求,经原设计单位验算,得出的结论是该构件能够满足结构安全和使用功能要求,则该混凝土构件的处理方式是()。
A.返工处理
B.不做处理
C.试验检测
D.限制使用
32、项目监理机构在设备监造过程中的质量控制工作是()。
A.审查工艺方案
B.检查生产人员上岗资格
C.控制加工作业条件
D.检查设备出厂包装质量
33、某生产性项目的建设投资2000万元,建设期利息300万元,流动资金500万元,则该项目的固定资产投资为()万元。
A.2000
B.2300
C.2500
D.2800
34、选择建设工程设计方案和进行初步设计时,应以()作为投资控制的目标。
A.投资估算
B.设计概算
C.施工图预算
D.施工预算
35、按费用构成要素划分下列费用中,属于建筑安装工程费用中企业管理费的是()。
A.工伤保险费
B.养老保险费
C.劳动保护费
D.流动施工津贴
36、某材料的出厂价2500元/吨,运杂费80元/吨,运输损耗率1%,采购保管费率2%,则该材料的(预算)单价为()元/吨。
A.2575.50
B.2655.50
C.2657.40
D.2657.92
37、某进口设备按人民币计算的离岸价格210万元,国外运费5万元,国外运输保险费0.9万元。进口关税税率10%,增值税税率13%,不征收消费税,则该进口设备应纳增值税税额为()万元。
A.27.300
B.28.067
C.30.797
D.30.874
38、某新建项目建设期2年,计划银行贷款3000万元。第一年贷款1800万元,第二年贷款1200万元,年利率5%。则该项目估算的建设期利息为()。
A.90.00
B.167.25
C.240.00
D.244.50
39、除国家对采用高新技术成果有特别规定外,固定资产投资项目资本金中以工业产权、非专利技术作价出资的比例不得超过该项目资本金总额的()。
A.10%
B.15%
C.20%
D.50%
40、下列评价指标中,属于PPP物有所值定性评价的基本评价指标是()。
A.可融资性
B.项目规模大小
C.运营收入增长潜力
D.行业示范性
41、下列可行性研究内容中属于建设方案研究与比选的是()。
A.产品价格现状及预测
B.筹资方案与资金使用计划
C.产品竞争力优劣势分析
D.产品方案与建设规模
42、某项两年期借款年利率为6%,按月复利计息,每季度结息一次,则该项借款的季度实际利率为()。
A.1.508%
B.1.534%
C.1.542%
D.1.589%
43、采用生产能力指数法估算某拟建项目的建设投资拟建项目规模为已建类似项目规模的五倍,且是靠增加相同规格设备数量达到的,则生产能力指数的合理取值范围是()。
A.0.2~0.5
B.0.6~0.7
C.0.8~0.9
D.1.1~1.5
44、某项目建设投资1200万元,建设期贷款利息100万元,铺底流动资金90万元,铺底流动资金为全部流动资金的30%,项目正常生产年份税前利润260万元,年利息20万元,则该项目的总投资收益率为()。
A.16.25%
B.17.50%
C.20.00%
D.20.14%
45、民用建筑设计方案经济性评价追求的目标是()
A.规模一定的条件下,工程造价/投资最低
B.单位面积使用阶段能耗最低,节能效果好
C.满足结构安全的前提下,主要建筑材料消耗最少
D.全寿命周期的高性价比
46、某项目建筑安装工程目标造价2000元m³,项目四个功能区重要性采用0-1评分法,评分结果如下表,则该项目建筑安装工程在节能方面的投入宜为()元/m³。

A.300
B.400
C.600
D.660
47、关于设计概算编制的说法,正确的是()。
A.应按编制时项目所在地的价格水平编制,不考虑后续价格变动
B.应按编制时项目所在地的价格水平编制,不考虑施工条件影响
C.应按编制时项目所在地的价格水平编制,还应按项目合理工期预测建设期价格水平
D.应按编制时项目所在地的价格水平编制,不考虑建设项目的实际投资
48、采用定额单价法编制施工图预算时,若某分项工程的主要材料品种与预算单价或单位估价表中规定材料不一致,则正确的做法是()。
A.按实际使用材料价格换算预算单价,再套用换算后的单价
B.直接套用预算单价,再根据材料价差调整工程费用
C.改用实物量法编制施工图预算
D.改用工程量清单单价法编制施工图预算
49、招标工程量清单的准确性和完整性应由()负责。
A.招标人和施工图审查机构共同
B.招标代理机构
C.招标人
D.招标人和投标人共同
50、招标投标过程中,出现招标工程量清单项目特征描述与设计图纸不符时,投标人的正确做法是()。
A.以设计图纸的要求为准进行报价并加备注
B.根据设计单位确认的项目特征报价
C.以招标工程量清单的项目特征描述和设计图纸分别报价
D.以招标工程量清单的项目特征描述为准进行报价
51、总价施工合同履行过程中,承包人发现某分项工程在招标文件给出的工程量表中被遗漏,则处理该分项工程价款的方式是()。
A.由发承包双方按单价合同计价方式协商确定结算价
B.由发承包双方另行订立补充协议确定计价方式和价款
C.由发承包双方协商确定一个总价并调整原合同价
D.视为已包含在合同总价中,因而不单独进行结算
52、根据《建设工程施工合同(示范为本)》,除专用合同条款另有约定外,按月计量支付的单价合同,监理人应在收到承包人提交的工程量报告后()天内完成审核并报送发包人。
A.5
B.7
C.10
D.14
53、工程量清单中,钻孔桩的桩长一般采用的计量方法是()。
A.均摊法
B.估价法
C.断面法
D.图纸法
54、某工程原定2019年6月30日竣工,因承包人原因,工程延至2019年10月30日竣工,但在2019年7月因法律法规的变化导致工程造价增加200万,则该工程合同价款的正确处理方法是()
A.不予调增
B.调增100万
C.调增150万
D.调增200万
55、2019年11月实际完成的某土方工程,按基准日期价格计算的已完成工程的金额为1000万元,该工程定值权重为0.2。各可调因子的价格指数除人工费增长20%外,其他均增长了10%,人工费占可调值部分的50%。按价格调整公式计算,该土方工程需调整的价款为()万元。
A.80
B.120
C.130
D.150
56、某地下工程,计划到5月份累计开挖土方1.2万m³,预算单价为90元/m³。经确认,到5月份实际累计开挖土方1万m³,实际单价为95元/m³,该工程此时的投资偏差为()万元。
A.-18
B.-5
C.5
D.18
57、下列影响工程进度的因素中,属于组织管理因素的是()。
A.资金不到位
B.计划安排不周密
C.外单位临近工程施工干扰
D.业主使用要求改变
58、监理工程师控制工程进度应采取的技术措施是()。
A.编制进度控制工作细则
B.建立工程进度报告制度
C.建立进度协调工作制度
D.加强工程进度风险管理
59、工程施工阶段进度控制的任务是()。
A.调查分析环境及施工现场条件
B.编制详细的设计出图计划
C.进行工期目标和进度控制决策
D.编制施工总进度计划
60、建设单位计划系统中,用来明确各种设计文件交付日期、主要设备交货日期、施工单位进场日期、水电及道路接通日期等的计划表是()。
A.施工总进度计划表
B.投资计划年度平衡表
C.工程项目进度平衡表
D.工程建设总进度计划表
61、建设工程采用平行施工方式的特点是()。
A.充分利用工作面进行施工
B.施工现场组织管理简单
C.专业工作队能够连续施工
D.有利于实现专业化施工
62、下列流水施工参数中,用来表达流水施工在空间布置上开展状态的参数是()。
A.施工过程和流水强度
B.流水强度和工作面
C.流水段和施工过程
D.工作面和流水段
63、某工程有3个施工过程,分3个施工段组织固定节拍流水施工,流水节拍为2天。各施工过程之间存在2天的工艺间歇时间,则流水施工工期为()天。
A.10
B.12
C.14
D.16
64、某工程合同工期为13个月,绘制的工程网络计划计算工期为10个月。经综合分析确定的计划工期为11个月,则工程网络计划中关键工作的总时差是()个月。
A.0
B.1
C.2
D.3
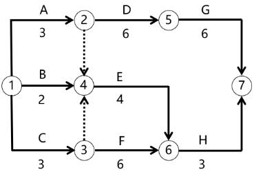
65、某工程工程双代号网络计划如下图所示,工作E最早完成时间和最迟完成时间分别是()

A.6和8
B.6和12
C.7和8
D.7和12
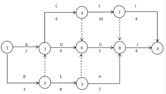
66、某工程双代号网络计划如下图所示,工作G的自由时差和总时差分别是()。

A.0和4
B.4和4
C.5和5
D.5和6
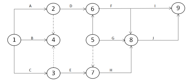
67、某工程双代号时标网络计划如下图所示,图中表明的正确信息是()。

A.工作D的自由时差为1天
B.工作E的总时差等于自由时差
C.工作F的总时差为1天
D.工作H的总时差为1天
68、某工程单代号网络计划中,工作E的最早完成和最晚完成时间分别是6和8,紧后工作F的最早开始时间和最晚开始时间分别是7和10,工作E和F之间的时间间隔是().
A.1
B.2
C.3
D.4
69、双代号时标网络计划中,波形线表示()。
A.工作的总时差
B.工作与其紧后工作之间的时间间隔
C.工作的自由时差
D.工作与其紧后工作之间的时距
70、工程网络计划工期优化的基本方法是通过()来达到优化目标。
A.组织关键工作流水作业
B.组织关键工作平行作业
C.压缩关键工作的持续时间
D.压缩非关键工作的持续时间
71、下列工作中,属于建设工程进度监测系统过程中工作内容的是()。
A.分析进度偏差产生的原因
B.分析进度偏差对工期的影响
C.确定工期的限制条件
D.比较实际进度与计划进度
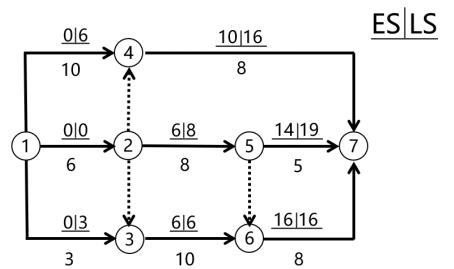
72、某工程横道计划如下图所示,图中表明的正确信息是()。

A.截止检查日期,进度超前
B.前3个月连续施工,进度正常
C.第4个月中断施工,进度拖后
D.前6个月连续施工,进度正常
73、工程网络计划中,某工作的总时差和自由时差均为2周。计划实施过程中经检查发现,该工作实际进度拖后1周。则该工作实际进度偏差对后续工作及总工期的影响是()。
A.对后续工作及总工期均有影响
B.对后续工作及总工期均无影响
C.影响后续工作,但不影响总工期
D.影响总工期,但不影响后续工作
74、工程网络计划实施中,因实际进度拖后而需要通过压缩某些工作的持续时间来调整计划时,应选择()的工作压缩其持续时间。
A.持续时间最长
B.自由时差最小
C.总时差最小
D.时间间隔最大
75、建筑工程管理(CM)方法是指工程实施采用()的生产组织方式。
A.故障作业
B.关键路径
C.精益作业
D.快速路径
76、建设工程的施工进度控制工作细则,可看作是开展工程监理工作的()。
A.施工图设计
B.初步设计
C.总体性设计
D.方案设计
77、监理工程师控制工程施工进度时进行的工作是()。
A.汇总整理工程技术资料
B.及时支付工程进度款
C.编制或审核施工进度计划
D.编制工期索赔意向报告
78、监理工程师在审批工程延期事件时,应根据()来确定是否批准。
A.工程延误时间
B.合同规定
C.承包单位赶工费用
D.建设单位要求
79、为了达到调整施工进度计划的目的,可采用的施工技术措施是()。
A.采用更先进的施工机械
B.增加工作面
C.实施强有力的调度
D.增加施工队伍
80、监理工程师在协助业主进行物资供应决策时,应进行的工作是()。
A.编制物资供应招标文件
B.提出物资供应分包方式
C.确定物资供应单位
D.签订物资供应合同
81、根据《房屋建筑和市政基础设施工程质量监督管理规定》,建设行政主管部门对工程实体质量监督的内容有()。
A.抽查施工单位完成工程质量的行为
B.抽查涉及工程主体结构安全的工程实体质量
C.抽查涉及主要使用功能的工程实体质量
D.抽查主要建筑材料、建筑构配件的质量
E.对工程竣工验收进行监督
82、建设工程保修期内出现的质量问题,不属于施工单位保修责任的有()。
A.建设单位负责采购的给排水管道破裂
B.分包单位完成的屋面防水工程出现渗漏
C.建设单位使用不当造成的质量缺陷
D.运输公司货车撞裂建筑墙体
E.不可抗力造成的质量缺陷
83、ISO质量管理体系中,领导作用的基本内容有()。
A.确定质量方针、目标
B.形成内部环境
C.识别相关方关系
D.建立PDCA循环
E.建立管理评审机制
84、在卓越绩效模式中,为了实现质量对组织绩效的增值作用,需要关注的要素有()。
A.标准化导向
B.符合性评审
C.质量管理与质量经营的系统融合
D.促进组织效率最大化
E.促进顾客价值最大化
85、采用排列图法分析工程质量影响因素时,可将影响因素分为()。
A.偶然因素
B.主要因素
C.系统因素
D.次要因素
E.一般因素
86、进行砌体结构实体质量检测时,需要进行的强度检测有()。
A.砌筑块材强度
B.砌筑砂浆强度
C.砌体结构
D.砌块材料强度
E.砌体强度
87、钢结构工程的焊缝质量无损检测,应满足的要求有()。
A.一级焊缝应100%检验
B.特殊焊缝应进行不小于85%比例的抽验
C.四级焊缝应进行不小于60%比例的抽验
D.二级焊缝应进行不小于20%比例的抽验
E.一般情况下,三级焊缝可不进行抽验
88、初步设计阶段,项目监理机构开展质量管理相关服务的工作内容有()。
A.协助起草设计任务书
B.协助组织专项技术论证
C.协助组织设计成果审查
D.协助项目设计报审
E.编制设计成果评估报告
89、工程质量事故处理方案的辅助决策方法有()。
A.试验验证法
B.定期观测法
C.专家论证法
D.头脑风暴法
E.线性规划法
90、项目监理机构对施工组织设计的审查内容有()。
A.施工总平面布置
B.施工进度安排
C.施工方案
D.生产安全事故应急预案
E.分包单位的类似工程业绩
91、项目监理机构对混凝土预制构件型式检验报告的审核内容有()。
A.运输路线
B.外观质量
C.尺寸偏差
D.卸车条件
E.混凝土抗压强度
92、对危险性较大的分部分项工程资料,项目监理机构应纳入档案管理的有()。
A.专项施工方案审查文件
B.监理实施细则
C.专项巡视检查资料
D.工程验收及整改资料
E.工程技术交底记录
93、当分部工程较大或较复杂时,可按()将分部工程划分为若干子分部工程。
A.材料种类
B.施工特点
C.工程部位
D.专业系统
E.质量要求
94、总监理工程师组织主体结构分部工程验收时,应参加验收的人员有()。
A.设计单位项目负责人
B.勘察单位项目负责人
C.施工单位技术、质量部门负责人
D.施工单位项目负责人
E.建设单位项目负责人
95、单位工程竣工验收时需要核查的安全和功能检验资产中,属于“建筑与结构”部分的项目有()。
A.桩基承载力检验报告
B.节能、保温测试记录
C.给水管道通水试验
D.沉降观测测量记录
E.混凝土强度试验报告
96、监理单位向建设单位提交的质量事故处理报告中应包括的内容有()。
A.质量事故的工程部位
B.事故发生的原因
C.事故的责任人及其责任
D.事故处理的过程
E.事故处理的结果
97、项目监理机构处理施工单位提出的工程变更费用时,正确的做法有()。
A.自主评估工程变更费用
B.组织建设单位、施工单位协商确定工程变更费用
C.根据工程变更引起的费用和工期变化变更施工合同
D.变更实施前,与建设单位、施工单位协商确定工程变更的计价原则、方法
E.建设单位与施工单位未能就工程变更费用达成协议时,自主确定一个价格作为最终结算的依据
98、下列费用中,属于建筑安装工程措施项目费的有()。
A.建筑工人实名制管理费
B.大型机械进出场及安拆费
C.建筑材料鉴定、检查费
D.工程定位复测费
E.施工单位临时设施费
99、下列费用中,属于引进技术和进口设备其他费的有()。
A.单台设备调试费用
B.进口设备检验鉴定费用
C.设备无负荷联动试运转费用
D.国外工程技术人员来华费用
E.生产职工培训费用
100、相比其他债务资金筹措渠道与方式,债券筹资的优点有()。
A.保障股东控制权
B.发挥财务杠杆作用
C.便于调整资本结构
D.经营性灵活
E.筹资成本较低
101、某具有常规现金流量的投资项目,建设期2年,计算期12年,总投资1800万元,投产后现金流量如下表。项目基准收益率为8%,基准动态投资回收期为7年,财务净现值为150万元,关于该项目财务分析的说法,正确的有()。

A.项目内部收益率小于8%
B.项目静态投资回收期为7年
C.用动态投资回收期评价,项目不可行
D.计算期第5年投资利润率为22.2%
E.项目动态投资回收期小于12年
102、关于项目财务分析和经济分析关系的说法,正确的有()。
A.财务分析的数据资料是经济分析的基础
B.两种分析所站立场和角度相同
C.两种分析的内容和方法相同
D.两种分析的依据和分析结论时效性不同
E.两种分析计量费用和效益的价格尺度不同
103、政府投资项目概算批准后,允许调整概算的情形有()。
A.原设计范围内,提高建设标准引起的费用增加
B.超出原设计范围的重大变更
C.建设单位提出设计变更引起的费用增加
D.设计文件重大差错引起的工程费用增加
E.超出涨价预备费的国家重大政策性调整
104、采用工程量清单计价的招标工程,投标人必须按招标文件中提供的数据或政府主管部门规定的标准计算报价的有()。
A.总承包服务费
B.以“项”为单位计价的措施项目
C.安全文明施工费
D.提供了暂估价的工程设备
E.暂列金额
105、固定单价合同发包人承担的风险有()。
A.通货膨胀导致施工工料成本变动
B.工程范围变更引起的工程量变化
C.实际完成的工程量与估计工程量的差异
D.设计变更导致的已完成工程拆除工程量
E.承包人赶工引发质量问题的处理费用
106、根据《标准施工招标文件》,发包人应给予承包人工期和费用补偿,但不包括利润的情形有()。
A.施工过程中发现文物
B.发包人提供的材料不符合合同要求
C.异常恶劣的气候条件
D.承包人遇到难以合理预见的不利物质条件
E.监理人对隐蔽工程重新检查证明工程质量符合合同要求
107、根据2017版FIDIC《施工合同条件》,业主应给予承包商工期、费用和利润补偿的情形有()。
A.例外事件
B.当地政府造成的延误
C.业主原因暂停工程
D.非承包商责任的修补工作
E.因法律变化
108、下列关于质量保证金的说法,正确的有()。
A.质量保证金预留的总额不得高于工程价款结算总额的6%
B.工程竣工前承包人已提供履约担保的,发包人不得同时预留工程质量保证金
C.质量保证金原则上采用保函方式
D.质量保证金可以在工程竣工结算时一次性扣留
E.质量保证金可以在支付工程进度款时逐次扣留
109、与横道计划相比,工程网络计划的优点有()
A.能够直观表示各项工作的进度安排
B.能够明确表达各项工作之间的逻辑关系
C.可以明确各项工作的机动时间
D.可以找出关键线路和关键工作
E.可以直观表达各项工作之间的搭接关系
110、建设工程组织流水施工时,划分施工段原则()。
A.每个施工段需要有足够工作面。
B.施工段数要满足合理组织流水施工要求
C.施工段界限要尽可能与结构界限相吻合
D.同一专业工作队在同施工段劳动量比相等
E.施工段必须在同一平面内划分
111、建设工程组织固定节拍流水特点()。
A.专业工作队数等于施工过程数
B.施工过程数等于施工段数
C.各施工段上的流水节拍相等
D.有的施工段之间可能有空闲时间
E.相邻施工过程之间的流水步距相等
112、某工程双代号网络计划如下图。错误有()。

A.多个起点节点
B.多个终点节点
C.存在循环回路
D.箭线上引出箭线
E.存在无箭头的工作
113、某工程双代号网络计划如下图,正确有()。

A.工作①→③的总时差等于自由时差
B.工作①→④的总时差等于自由时差
C.工作②→⑤的自由时差为零
D.工作⑤→⑦为关键工作
E.工作⑥→⑦为关键工作
114、双代号网络计划中,关于关键节点正确()。
A.以关键节点为完成节点的工作必为关键工作
B.两端为关键节点的工作不一定是关键工作
C.关键节点必然处于关键线路上
D.关键节点的最迟时间与最早时间差值最小
E.由关键节点组成的线路不一定是关键线路
115、工程网络计划优化的目的有()。
A.使计算工期满足要求工期
B.按要求工期寻求资源需用量最小的计划安排
C.工期不变条件下资源强度最小.
D.寻求工程总成本最低时的工期安排
E.工期不变条件下资源需用量尽可能均衡
116、采用S曲线比较工程实际进度与计划,可获得()。
A.工程实际拥有的总时差
B.工程实际进展情况
C.工程实际进度超前或拖后的时间
D.工程实际超额或拖欠完成的任务量
E.后期工程进度预测值
117、某工程进度计划执行到第6月、9月底绘制的实际进度前锋线如下图,正确信息有()。

A.工作F在第6月底检查时拖后1个月,不影响工期
B.工作G在第6月底检查时正常,不影响工期
C.工作H在第6月底检查时拖后1个月,不影响工期
D.工作I在第9月底检查时拖后1个月,不影响工期
E.工作K在第9月底检查时拖后2个月,影响1个月
118、工程网络计划执行过程中,因工作实际进度拖后而需要调整工程进度计划时,可采用的调整方法()。
A.调整某工作的工艺关系
B.将某些顺序作业的工作改为平行作业
C.将某些顺序作业的工作改为搭接作业
D.将某些平行作业的工作改为搭接作业
E.将某些平行作业的工作改为分段组织流水作业
119、确定建设工程施工进度分解目标时,需考虑()。
A.合理安排土建与设备的综合施工
B.尽早提供可动用单元
C.同类工程建设经验
D.承包单位控制能力
E.外部协作条件配合情况
120、监理工程师审核物资供应计划内容()。
A.物资生产工人是否足额配置
B.物资库存量安排是否经济、合理
C.物资采购时间安排是否经济、合理
D.物资供应计划与施工进度计划的匹配性
E.物资供应紧张使施工进度拖后的可能性