1、对于一个建设工程项目而言,管理的核心是( )。
A.设计方的项目管理
B.施工方的项目管理
C.业主方的项目管理
D.总承包方的项目管理
本题答案:
C
2、某小区实施住宅楼加装电梯改造工程,其项目目标能否实现受多种因素影响。从组织论的视角,其中起决定作用的因素应当是()。
A.项目负责人
B.施工方案
C.设计方案
D.组织因素
本题答案:
D
3、能够反映项目管理班子内部项目经理、各工作部门和各工作岗位在各项管理工作中所应承担的策划、执行、检查等职能分工的组织工具是()。
A.管理职能分工表
B.组织结构图
C.工作任务分工表
D.工作流程图
本题答案:
A
4、项目经理为加快施工进度,拟定了增加夜间作业、延长作业时间、增加施工机械三种可能的方案,该项工作属于项目管理职能的()环节。
A.筹划
B.决策
C.执行
D.检查
本题答案:
A
5、对一个项目的管理组织进行分解,并用图的形式表示就形成( )。
A.项目结构图
B.项目管理结构图
C.工作流程图
D.项目组织结构图
本题答案:
D
6、某企业以建设项目工程总承包的形式承担了某大学新校区建设项目,该项目占地400万m2,其中包括教学区、行政办公区、实验区、体育运动区、学生生活区、教职工生活区以及场区道路、绿化、管网等。项目工期要求紧,企业根据该项目的具体情况,采用了矩阵组织结构模式,并在组织系统内进行了工作任务分工和管理职能分工。该项目承包方采用矩阵组织结构模式,主要原因是( )。
A.使项目组织结构的层次尽量少一些
B.避免矛盾的指令而影响组织系统的运行
C.使每一工作部门可对其直接或非直接下属部门下达指令
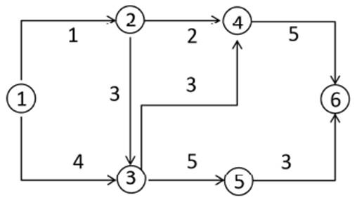
D.使每一工作部门仅有一个指令源
本题答案:
A
7、某公司承接了某工厂新建厂区的建设任务,公司针对该厂区建设所编制的施工组织设计应属于( )的内容。
A.施工规划
B.单位工程施工组织设计
C.施工组织总设计
D.分部分项工程施工组织设计
本题答案:
C
8、进度的计划值和实际值的比较应是定量的数据比较,比较的成果是()。
A.里程碑事件进度报告
B.施工进度计划执行报告
C.进度跟踪和控制报告
D.工程进展报告
本题答案:
C
9、关于项目目标动态控制的说法,正确的是( )。
A.强化合同管理是目标控制的管理措施
B.动态控制首先应当将计划值与实际值比较
C.调整进度管理的方法和手段属于组织措施
D.落实项目资金是进度控制的管理措施
本题答案:
A
10、根据《职业健康安全管理体系实施指南》,当风险损失后果为严重伤害,风险发生的可能性为中等时,应评价的风险级别是( )。
A.可容许风险
B.中度风险
C.重大风险
D.不容许风险
本题答案:
C
11、根据《建设工程质量管理条例》,下列关于监理的说法正确的是( )。
A.未经总监理工程师签字,施工单位不得进行下一道工序
B.未经监理工程师签字,建设单位不拨付工程付款
C.监理工程师应按要求,采取旁站、巡视和平行检验等形式
D.监理单位在实施监理过程中,发现存在安全隐患的,应当要求施工单位暂时停止施工
本题答案:
C
12、根据《建设工程监理规范》(GB、50319-2000),编制工程建设监理规划应遵循的程序和依据,说法不正确的是( )
A.在收到设计文件后开始编制
B.在签订委托监理合同前编制完成
C.完成后必须经监理单位技术负责人审核批准
D.依据监理大纲、委托监理合同、项目审批文件等进行编制
本题答案:
B
13、关于建筑业增值税计算办法的说法,正确的是()。
A.应计入建筑安装工程造价内的增值税进项税
B.增值税的计税方法包括一般计税方法和简易计税方法
C.税前造价为人工费、材料费、施工机具使用费、企业管理费和利润之和
D.计算增值税时的各费用项目均包含增值税可抵扣进项税的价格
本题答案:
B
14、按费用构成要素划分建设工程费,下列支出中应计入建筑安装工程人工费的是()。
A.项目经理部人员的节假日加班工资
B.按规定发放的劳动保护用具的费用
C.高寒地区作业的临时津贴
D.大型塔吊操作工人的工资
本题答案:
C
15、根据《建筑安装工程费用项目组成》(建标[2013]44号),施工企业为生产工人缴纳的工伤保险费属于( )。
A.施工项目的直接费
B.施工企业须向业主索赔的费用
C.施工企业管理费
D.规费
本题答案:
D
16、根据现行《建筑安装工程费用项目组成》(建标[2013]44号),下列建筑安装工程费用中,属于材料费的是( )。
A.检验试验费
B.工地保管费
C.燃料动力费
D.二次搬运费
本题答案:
B
17、以扩大的分部分项工程为编制对象的是( )。
A.预算定额
B.概算指标
C.概算定额
D.施工定额
本题答案:
C
18、材料消耗定额中,损耗率的计算式为( )。
A.损耗率=损耗量/材料消耗定额×100%
B.损耗率=损耗量/净用量×100%
C.损耗率=损耗量/(净用量+损耗量)×100%
D.损耗率=损耗量/(净用量-损耗量)×100%
本题答案:
B
19、不属于影响施工现场周转性材料消耗的主要因素有( )。
A.周转使用次数
B.材料损耗量的测算方法
C.每周转使用一次材料的损耗
D.第一次制造时的材料消耗量
本题答案:
B
20、关于工程量清单,下列说法中正确的是( )。
A.综合单价等于人、料、机费和管理费、利润之和除以清单工程量
B.投标人确定综合单价的最重要依据是清单中的工程内容
C.清单工程量是考虑了施工损耗的工程量
D.其他项目费由暂列金额、暂估价、计日工和采购服务费构成
本题答案:
A
21、在进行措施项目报价时,投标人( )。
A.不得对措施项目清单做任何调整
B.对措施项目清单的调整可以在中标之后进行
C.应根据自身编制的投标施工组织设计或施工方案确定措施项目,但应通过评标委员会的评审
D.可以采用索赔的方式要求对新增措施项目予以补偿
本题答案:
C
22、下列有关《建设工程工程量清单计价规范》(GB50500-2013)的说法错误的是( )。
A.其他项目清单的内容一般包括暂列金额、暂估价、总承包服务费、计日工四项内容
B.措施项目清单均需用具体的工程量来表示
C.一个建设工程项目的工程量清单由五个清单组成,分别是分部分项工程量清单、措施项目清单、其它项目清单、规费项目清单和税金项目清单
D.采用工程量清单方式招标,工程量清单必须作为招标文件的组成部分
本题答案:
B
23、下列关于投标价的概念及编制原则,说法正确的是( )。
A.投标报价应由工程造价管理机构进行确定
B.投标人的投标报价不得高于工程成本
C.作为投标计算的必要条件,应预先确定施工方案和施工进度
D.投标人的投标价不得低于招标人设定的招标控制价
本题答案:
C
24、某土石方工程采用工程量清单计价模式进行施工招标,分部分项工程量为15万m³。招投标过程中,甲施工企业根据现场条件和设计文件复核的工程量为17万m³,最终甲施工企业以30元/m³的分部分项工程综合单价中标并签订了施工承包合同。甲施工企业30元/m3中标价格中,不包括( )。
A.机具使用费
B.施工企业管理费
C.措施项目费
D.风险费
本题答案:
C
25、某工程在施工过程中,因不可抗力造成下列损失:在建工程损失26万元、施工机具损坏损失12万元、工程清理修复费用3.5万元,承包人及时向项目监理机构提出了索赔申请,项目监理机构应批准的补偿金额为()万元。
A.15.5
B.29.5
C.38.0
D.41.5
本题答案:
B
26、监理人应在收到承包人提交的工程量报告后( )天内完成对承包人提交的工程量报表的审核并报送发包人,以确定当月实际完成的工程量。
A.7
B.14
C.28
D.45
27、根据《建设工程工程量清单计价规范》GB50500-2013,招标工程以()为基准日,其后国家的法律发生变化引起工程造价增减变化的,发承包双方应当按照相关规定调整合同价款。
A.投标截止日前28d
B.合同签订前28d
C.招标截止日前28d
D.合同备案前28d
28、在工程计量中,下列不属于监理人会计量范围的是()。
A.工程量清单中的全部项目
B.合同文件中规定的项目
C.工程变更项目
D.施工中返工的项目
29、下列关于暂列金额的说法,错误的是()。
A.合同价款中包括暂列金额
B.暂列金额由招标人在工程量清单中暂定
C.已签约合同价中的暂列金额由承包人掌握使用
D.剩余的暂列金额归发包人所有
30、施工成本分析是在()的基础上,对成本的形成过程和影响因素进行分析。
A.施工成本计划
B.施工成本预测
C.施工成本核算
D.施工成本考核
31、某土方工程,计划总工程量为4800m³,预算单价为580元/m³,计划6个月内均衡完成,开工后,实际单价为600元/m³,施工至第3个月底,累计实际完成工程量3000m³,若运用赢得值法分析,则至第3个月底的费用偏差为()万元。
A.-34.8
B.-6
C.6
D.34.8
32、( )是项目经理的责任成本目标,它以合同标书为依据,且一般情况下只是确定责任总成本指标。
A.施工组织总设计
B.竞争性成本计划
C.指导性成本计划
D.实施性成本计划
33、关于成本管理体系的建立及其评审组织和评审程序的说法,正确的是()。
A.体系是由社会有关组织进行评审和认证
B.体系应不定期地进行评审和总结
C.体系反映的是企业的质量保证能力
D.体系的建立是企业自身生存发展的需要
34、施工企业组织生产.编制施工计划.签发任务书的依据是( )。
A.施工预算
B.施工图预算
C.投标报价
D.项目经理的责任成本
35、在分部分项工程成本分析中,预算成本的资料来自()。
A.施工任务单的实际工程量
B.施工预算
C.限额领料单的实耗材料
D.投标报价成本
36、用来记录企业一切生产经营活动,主要进行价值核算的核算方法是()。
A.业务核算
B.会计核算
C.统计核算
D.成本核算
37、如果一个进度计划系统由总进度计划、项目子系统进度计划、项目子系统的单项工程进度计划组成。该进度计划系统是由()的计划组成的计划系统。
A.不同功能
B.不同项目参与方
C.不同深度
D.不同周期
38、双代号网络图中需要引入虚箭线,该虚线表示工作之间的()。
A.时间间歇
B.搭接关系
C.逻辑关系
D.自由时差
39、某工程双代号网络计划如下图所示(时间单位:天),其关键线路有( )条。

A.2
B.4
C.3
D.5
40、某双代号网络图中(以天为单位),工作H的最早开始时间为6天,工作持续时间为4天,工作J的最迟完成时间为22天,工作持续时间为10天,工作K的最迟完成时间为20天,工作持续时间为5天,已知工作J、K是工作H的仅有的两项紧后工作,工作H的总时差为( )天。
A.3
B.4
C.2
D.5
41、关于自由时差和总时差的说法,不正确的是( )。
A.自由时差为零,总时差必定为零
B.总时差为零,自由时差必为零
C.不影响总工期的前提下,工作的机动时间为总时差
D.不影响紧后工作最早开始的前提下,工作的机动时间为自由时差
42、下列不属于施工方进度控制组织措施的是( )。
A.定期跟踪进度计划的执行情况
B.设置专门的工作部门负责进度控制工作
C.应注意分析影响工程进度的风险
D.编制施工进度计划控制的工作流程
43、根据《建设工程项目管理规范》,进度控制的工作包括:①编制施工进度计划及相关的资源需求计划;②采取措施予以纠正或调整计划;③分析计划执行的情况;④收集实际进度数据。其正确的顺序是( )。
A.④-②-①-③
B.②-①-③-④
C.①-④-③-②
D.③-①-④-②
44、下列不属于质量管理七项原则的是( )。
A.以顾客为关注焦点
B.全员积极参与
C.基于理论的决策方法
D.关系管理
45、单位工程质量验收合格的规定是()。
A.单位工程所含分部工程的质量均应达到优良
B.质量控制资料应完整
C.主要使用功能的质量抽查结果应符合企业标准
D.观感质量验收由建设单位做最终确认
46、在混凝土工程施工前,应由项目技术人员编写技术交底方案,并经( )批准后实施。
A.项目经理
B.项目负责人
C.监理工程师
D.项目技术负责人
47、某桥梁工程设计张拉系数为1.3,实际施工达到0.8,属严重的质量缺陷,应当()。
A.增大截面加固修补处理
B.加固处理
C.返工处理
D.限制使用
48、根据工程质量事故造成损失的程度分级,属于重大事故的有( )。
A.50人以上100人以下重伤
B.3人以上10人以下死亡
C.1亿元以上直接经济损失
D.1000万元以上5000万元以下直接经济损失
49、环境管理体系不必成为独立的管理系统而应纳入组织整个管理体系中,这是环境管理体系标准应用的()。
A.原则
B.纲领
C.方针
D.措施
50、职业健康的结构系统的构成要素不包括( )。
A.领导作用
B.支持和运行
C.绩效评价
D.应急准备
51、施工职业健康安全管理体系文件包括( )。
A.管理手册、程序文件、实施文件三个层次
B.环境目标、程序文件、记录文件三个层次
C.管理手册、程序文件、作业文件三个层次
D.管理手册、程序文件、作业指导书三个层次
52、下列关于生产安全事故应急预案的评审和备案说法错误的是( )。
A.地方各级安全生产监督管理部门应当组织有关专家对本部门编制的应急预案进行审定;必要时可召开听证会,听取社会方面的意见
B.参加应急预案评审预案的施工单位有利害关系的,应当回避
C.评审人员与所评审预案的施工单位有利害关系的,应当回避
D.地方各级安全生产监督管理部门的应急预案,应当报最高级人民政府和安全生产监督管理部门备案
53、根据《生产安全事故报告和调查处理条例》(国务院令第493号),下列安全事故中,属于一般事故的是()。
A.2人死亡,5人重伤,直接经济损失500万元
B.3人死亡,10人重伤,直接经济损失2000万元
C.12人死亡,直接经济损失960万元
D.36人死亡,50人重伤,直接经济损失6000万元
54、下列关于施工现场环境保护的组织措施的说法,错误的是( )。
A.加强施工现场环境的综合治理
B.加强全体职工的自觉保护环境意识
C.建立施工现场管理责任制并组织实施
D.施工人员全面负责施工过程中的现场环境保护的管理工作
55、关于建设工程施工现场文明施工措施的说法,正确的是( )。
A.施工现场要设置半封闭的围挡
B.施工现场设置的围挡高度不得低于1.5m
C.集体宿舍与作业区隔离,人均床铺面积不小于1.8㎡
D.项目经理是现场文明施工的第一责任人
56、施工总承包管理模式的基本出发点是()。
A.对施工总承包管理单位的招标可以不依赖完整的施工图,可以在很大程度上缩短建设周期
B.由施工总承包管理单位负责对所有分包单位的管理及组织协调,大大减轻了业主的工作
C.业主对分包单位的选择具有控制权
D.符合质量控制上的“他人控制”原则,对质量控制有利
57、施工平行发承包模式在合同管理方面的特点是( )。
A.施工单位数量较少,对业主合同管理有利
B.业主只需要一次招标,合同管理量较小
C.业主要负责对多个合同的跟踪管理,工作量较大
D.符合“他人控制”原则,对业主合同管理有利
58、根据《标准施工招标文件》中“通用合同条款”的规定,承包人在自检确认隐蔽部位具备覆盖条件后,通知监理人在约定的期限内进行检查。该部分隐蔽工程施工完成后,监理人有权提出对已经隐蔽的工程进行重新检验的要求,则重新检验的费用()。
A.应由承包人承担
B.应由发包人承担
C.应视重新检验结果,确定由哪方承担
D.因监理人未对隐蔽工程进行验收,应由监理人承担
59、某工程因施工需要,需取得出入施工场地的某条临时道路的通行权,根据《标准施工招标文件》中“通用合同条款”的规定,正确的说法是()。
A.承包人负责办理,并承担有关费用
B.承包人负责办理,发包人承担有关费用
C.发包人负责办理,并承担有关费用
D.发包人负责办理,承包人承担有关费用
60、根据施工专业分包合同示范文本规定,下列表述中正确的是( )。
A.承包人应提供全套总包合同供分包人查阅
B.分包人不参加由发包人组织的图纸会审
C.承包人应向分包人提供合同专用条款中约定的设备和设施,费用由分包人承担
D.承包人应向分包人提供与分包工程相关的各种证件、批件和各种相关资料
61、关于成本加酬金合同的说法,正确的是( )。
A.采用该计价方式对业主的投资控制不利
B.成本加酬金合同不适用于抢险、救灾工程
C.成本加酬金合同不宜用于项目管理合同
D.对承包商来说,成本加酬金合同比固定总价合同的风险高
62、监理人收到承包人变更报价书后的( )天内,根据合同约定的估价原则,商定或确定变更价格。
A.14
B.15
C.20
D.30
63、承包单位作为履行合同义务的主体,必须对()的履行情况进行跟踪、监督和控制,确保合同义务的完全履行。
A.发包单位
B.合同执行者
C.合同管理职能部门
D.监理单位
64、工程施工过程中发生索赔事件以后,承包人首先要做的工作是( )。
A.向监理工程师提交索赔证据
B.提出索赔意向通知
C.提交索赔报告
D.与业主就索赔事项进行谈判
65、发包人的支付担保实行分段滚动担保。支付担保的额度为工程合同总额的()。
A.10%~20%
B.15%~25%
C.20%~25%
D.20%~30%
66、施工合同风险的类型中,下列不属于管理风险的是()。
A.承包商错误理解招标文件,报价失误
B.承包商施工方案存在缺陷
C.分包层次太多造成的计划调整实施困难
D.项目范围的不确定性
67、下列关于建筑信息模型(BIM)的说法,错误的是()。
A.BIM正在改变项目参与各方的协同工作方式
B.BIM能够实现节能减排
C.BIM使各参与方都能提高工作效率并获得收益
D.BIM是一个共享的知识资源
68、施工文件案卷封面的编制应符合相应规定,档号由档案保管单位填写,档号的组成不包括()。
A.分类号
B.项目号
C.案卷号
D.起止日期
69、施工单位对于建设工程档案管理的职责包含( )。
A.必须向参与建设的监理单位提供与建设项目有关的原始资料,原始资料必须真实.准确.齐全
B.实行技术负责人负责制,逐级建立.健全施工文件管理岗位责任制
C.严格按照国家和地方有关城建档案管理的规定,及时收集.整理建设项目各环节的资料
D.工程档案进行分级管理,各单位技术负责人负责本单位工程档案的全过程组织工作
70、下列施工文件档案中,属于工程施工技术管理资料的是( )。
A.工程项目原材料检验报告
B.施工试验记录
C.工程质量事故记录文件
D.隐蔽工程验收记录文件
71、某工业建筑工程项目,按产品类别分为3个子系统,计划投产时间各不相同;每个子系统均由原料、制造、成品等车间组成,能源介质、总图运输、生活办公等公共辅助设施则为各子系统共用;整个项目由一个施工企业承担施工总承包,有若干个分包单位参与施工;总承包项目部设立了综合信息管理组,负责施工方信息管理工作。针对该项目的特点,进行项目结构分解应考虑的因素和原则有( )。
A.考虑项目的组成
B.考虑项目进展的总体部署
C.考虑总、分包关系和合同结构的特点
D.有利于工程交工验收
E.有利于项目目标控制
72、某大型建设工程项目的组织系统采用了矩阵组织结构模式。为避免纵向和横向工作部门指令相互矛盾所产生不利的影响,减轻项目经理的协调工作量,该组织系统在纵向与横向部门指令发生矛盾时,可以采用的方式有( )。
A.以横向指令为主
B.让两类部门自己解决矛盾
C.由工作人员自己解决
D.以纵向指令为主
E.由最高管理人员亲自管理
73、根据《建设工程项目管理规范》(GB/T50326-2017),属于项目经理的权限有( )。
A.全权负责组建项目管理机构
B.主持项目管理机构工作
C.决定授权范围内的项目资源使用
D.决定项目分包人
E.在授权范围内协调与项目有关方进行直接沟通
74、采用现行《建设工程工程量清算单计价规范》进行招标的工程,企业在投标报价时,不得作为竞争性费用的有( )。
A.垂直运输费
B.安全文明施工费
C.分部分项工程费
D.规费
E.税金
75、适宜用综合单价法计价的措施项目费有( )。
A.混凝土模板费
B.二次搬运费
C.安全文明施工费
D.垂直运输费
E.已完工程及设备保护费
76、在竣工结算编制和复核过程中,有关竣工结算计价原则的表述,下列说法正确的有()。
A.索赔费用应依据发承包双方确认的索赔事项和金额计算
B.暂估价按实际签证确认的事项计算
C.总承包服务费应依据己标价工程量清单的金额计算
D.规费中的工程排污费应按工程所在地环境保护部门规定标准缴纳后按实列入
E.安全文明施工费应按发承包双方商定的金额计算
77、下列有关工程预付款的说法中,正确的有()。
A.工程预付款等同于预付款担保
B.发包人逾期支付预付款超过7天的,承包人有权暂停施工
C.预付款担保可采用现金担保等形式
D.预付款完全扣回之前,承包人应保证预付款担保持续有效
E.预付款在进度付款中按同比例扣回
78、施工过程中,可以作为工程量计量依据的资料有( )。
A.质量合格证书
B.《计量规范》
C.技术规范
D.招标工程量清单
E.设计图纸
79、成本核算的依据包括( )。
A.社会平均工时消耗定额
B.材料内部消耗定额
C.劳务用工内部结算指导价
D.材料的采购价格
E.各种财产物资的收发.盘点资料
80、下列有关建设工程项目总进度目标内涵、进度控制任务的表述正确的有()。
A.大型建设工程项目总进度目标论证的核心工作通过编制总进度纲要论证总进度实现的可能性
B.建设工程项目总进度目标的控制是施工方的项目管理任务
C.建设工程项目的总进度目标指的是整个项目的进度目标,它是在项目实施阶段确定的
D.建设工程项目进度计划系统是在项目开工前制定的,原则上不得调整
E.施工方进度控制的任务是依据施工任务委托合同对施工进度的要求控制施工工作进度
81、某工程网络计划工作逻辑关系如下表所示,则工作A的紧后工作有( )。工作
A
B
C
D
E
G
H
紧前工作
-
A
A、B
A、C
C、D
A、E
E、G
A.工作B
B.工作C
C.工作D
D.工作E
E.工作G
82、下列建设工程项目进度控制措施中,属于管理措施的有()。
A.选择合同结构
B.分析工程风险
C.建立管理组织体系
D.确定物资采购模式
E.明确管理职能
83、下列建设工程项目进度控制措施中,属于技术措施的有()。
A.建立图纸审查、工程变更管理制度
B.深化设计,选用对实现目标有利的设计方案
C.编制与进度计划相适应的资金保证计划
D.优化施工方案,合理选用机械设备
E.优化工作之间的逻辑关系,缩短持续时间
84、施工方进度控制的组织措施包括( )。
A.设立专门的进度控制工作部门
B.编制施工进度控制的工作流程
C.编制进度控制的管理职能分工表
D.编制与进度计划相适应的资源需求计划
E.重视信息技术在进度控制中的应用
85、下列属于质量管理的七项原则的有( )。
A.以产品为关注焦点
B.全员作用
C.过程方法
D.关系管理
E.改进
86、在进行施工质量检查时,检查墙面是否平整可以用( )等方法。
A.直尺靠
B.线锤吊线检查
C.目测
D.手摸
E.工具敲击
87、开工前的质量监督,检査的重点是参与工程建设各方主体的质量行为,检査的主要内容有()。
A.检查结果的记录保存
B.审查施工组织设计
C.检查质量控制资料的完成情况
D.审查质量行为及质量责任制的履行情况
E.审查参建各方的工程经营资质证书
88、施工安全隐患一般包括( )。
A.物的不安全状态
B.突发事件处置预案的可行性
C.不可抗力发生的可能性
D.管理上的不安全因素
E.人的不安全行为
89、职业健康安全事故按安全事故受伤性质可分为( )。
A.电伤、挫伤、割伤、擦伤
B.轻伤、重伤、死亡
C.刺伤、撕脱伤、扭伤
D.物体打击、火灾、机械伤害
E.倒塌压埋伤、冲击伤
90、生产安全事故应急预案编制原则包括( )。
A.重点突出.针对性强
B.程序简要.目标性强
C.统一指挥.责任明确
D.内容突出.步骤有序
E.程序简明.步骤明确
91、正式投标时,需要注意的问题包括( )。
A.投标文件应当对招标文件提出的实质性要求作出响应
B.投标地点的确认
C.标书的提交要有固定的要求,基本内容是:签章.密封
D.如需提交投标担保,应注意要求的担保方式.金额以及担保期限等
E.投标的截止日期
92、采用固定总价合同,双方结算比较简单,但是由于承包商承担了较大的风险,因此报价中不可避免地要增加一笔较高的不可预见风险费。下列风险属于价格风险的有( )。
A.报价计算错误
B.漏报项目
C.设计误差
D.物价上涨
E.人工费上涨
93、下列内容中,能够成为工程项目实施过程中索赔的证据的有( )。
A.施工过程中签署的补充协议
B.工程核算资料.财务报告等
C.气象报告和相关资料
D.发包人签认的签证
E.施工单位窃听的发包人谈话
94、下列建设工程施工合同的风险中,属于管理风险的有( )。
A.环境调查不深入
B.政府工作人员干预
C.施工方案存在漏洞
D.汇率调整
E.合同条款不严密
95、“信息存储数字化和存储相对集中”有利于( )。
A.项目信息的检索和查询
B.项目参与方之间的信息交流和协同工作
C.数据和文件版本的统一
D.项目的文档管理
E.提高数据处理的准确性