1、建设工程管理的核心任务是()。
A.项目的目标控制
B.为工程建设和使用增值
C.实现项目建设阶段的目标
D.为项目建设的决策或实施提供依据
本题答案:
B
2、关于施工方项目管理目标的说法,正确的是()。
A.分包方的成本目标由施工总承包方确定
B.施工总承包方的工期目标和质量目标必须符合合同的要求
C.施工总承包方的成本目标由施工企业根据合同确定
D.与业主方签订分包合同的工程,其工期目标和质量目标由分包方负责
本题答案:
B
3、下列组织工具中,反映一个组织系统各项工作之间逻辑关系的是()。
A.项目结构图
B.组织分工图
C.工作流程图
D.组织结构图
本题答案:
C
4、建设工程项目决策阶段策划的主要任务是()。
A.确定项目建设的指导思想
B.定义建设项目的建设目标
C.定义项目开发或建设的任务和意义
D.确定项目的开发或建设模式
本题答案:
C
5、下列项目策划工作内容中,属于实施阶段管理策划的是()。
A.项目实施期管理总体方案
B.业主方项目管理组织机构
C.生产运营期设施管理总体方案
D.项目风险管理与工程保险方案
本题答案:
D
6、设工程项目总承包的基本出发点是借鉴工业生产组织的经验,实现建设生产过程的()。
A.组织扁平化
B.组织标准化
C.组织柔性化
D.组织集成化
本题答案:
D
7、根据《建设工程项目管理规范》,项目管理实施规划的编制过程包括:①熟悉相关法规和文件:②分析项目具体特点和环境条件;③履行报批手续;④实施编制活动;⑤了解相关方的要求。正确的程序是()。
A.①-⑤-②-③-④
B.①-②-⑤-④-③
C.⑤-②-①-④-③
D.②-⑤-①-③-④
本题答案:
C
8、根据《建筑施工组织设计规范》,主持编制施工组织设计的应是()。
A.施工单位技术负责人
B.项目负责人
C.项目总监理工程师
D.项目技术负责人
本题答案:
B
9、下列项目目标动态控制的纠偏措施中,属于技术措施的是()。
A.优化项目管理任务分工
B.选用高效的施工机具
C.调整项目管理职能分工
D.改变控制的方法和手段
本题答案:
B
10、关于建筑施工企业劳动用工的说法,错误的是()。
A.建筑施工企业应当按照相关规定办理用工手续,不得使用零散工
B.劳动合同应一式三份,双方当事人各持一份,劳动者所在工地保留一份备查
C.建筑施工企业与劳动者应当自试用期满后,按照有关法规签订书面劳动合同
D.每个工程项目中作业人员的有关情况应按相关规定如实填报
本题答案:
C
11、下列沟通过程的要素中,处于主导地位的是()。
A.沟通环境
B.沟通渠道
C.沟通主体
D.沟通客体
本题答案:
C
12、建设工程项目,风险有多种类型,承包方技术管理人员能力欠缺属于()。
A.组织风险
B.技术风险
C.工程环境风险
D.经济与管理风险
本题答案:
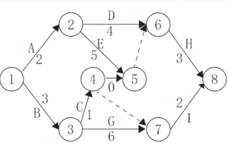
A
13、工程监理人员在实施监理过程中,发现工程设计不符合工程质量标准或合同约定的质量要求时,应当采取的措施是()。
A.要求施工单位报告设计单位改正
B.报告建设单位要求设计单位改正
C.直接与设计单位确认修改工程设计
D.要求设计单位改正并报告建设单位
本题答案:
B
14、关于施工成本核算的说法,正确的是()。
A.施工成本核算包括四个基本环节
B.施工成本核算应按规定的会计周期进行
C.施工成本核算对象只能是单位工程
D.竣工工程现场成本应由企业财务部门进行核算
本题答案:
B
15、在建设工程项目施工成本管理的程序中,“进行项目过程成本分析”的紧后工作是()。
A.编制成本计划
B.确定项目合同价
C.编制项目成本报告
D.进行项目过程成本考核
本题答案:
D
16、绘制时间-成本累积曲线的步骤中,紧接“计算规定时间t计划累计支出的成本额”之后的工作是()。
A.在时标网络图上,按时间编制成本支出计划
B.确定工程项目进度计划,编制进度计划的横道图
C.绘制S形曲线
D.计算单位时间的成本
本题答案:
C
17、关于施工预算和施工图预算的说法,正确的是()。
A.施工预算的编制以预算定额为主要依据
B.施工图预算的编制以施工定额为主要依据
C.施工图预算只适用于建设单位,而不适用于施工单位
D.施工预算是施工企业内部管理用的一种文件,与建设单位无直接关系
本题答案:
D
18、某分项工程某月计划工程量为3200m2,计划单价为15元/m2。月末核定实际完成工程量为2800m2,实际单价为20元/m2。则该分项工程的已完工作预算费用(BCWP)是()元。
A.48000
B.42000
C.56000
D.64000
本题答案:
B
19、下列成本管理的职责中,属于成本会计岗位的是()。
A.每月编制一次材料复核报告
B.制定采用新技术降低成本的措施
C.编制月材料盘点表
D.开具限额领料单
本题答案:
A
20、某施工单位于年6月为订立某项目建造合同共发生差旅费、投标费50万元,该项目于21年6月完成,工程完工时共发生人工费700万元,差旅费5万元,项目管理人员工资98万元,材料采购及保管费15万元。根据《财政部关于印发<企业产品成本核算制度(试行)》的通知》,应计入直接费用的是()万元。
A.770
B.765
C.798
D.813
本题答案:
B
21、在成本核算中,应当对可能发生的损失和费用作出合理预计,以增强抵御风险的能力。这体现了成本核算原则的()
A.相关性原则
B.谨慎原则
C.一贯性原则
D.配比原则
本题答案:
B
22、施工项目年度成本分析的内容,除了月(季)度成本分析的六个方面以外,重点是()。
A.针对下一年度施工进展情况,制定切实可行的成本管理措施
B.通过对技术组织措施执行效果的分析,寻求更加有效的节约途径
C.通过实际成本与计划成本的对比,分析成本降低水平
D.通过实际成本与目标成本的对比,分析目标成本控制措施落实情况
本题答案:
A
23、下列施工项目综合成本的分析方法中,可以全面了解单位工程的成本构成和降低成本来源的是()。
A.分部分项工程成本分析
B.月(季)度成本分析
C.竣工成本的综合分析
D.年度成本分析
本题答案:
C
24、关于进度控制的说法,正确的是()。
A.施工方必须在确保工程质量的前提下,控制工程进度
B.进度控制的目的是实现建设项目的总进度目标
C.各项目管理方进度控制的目标和时间范畴应相同
D.施工方对整个工程项目进度目标的实现具有决定性作用
本题答案:
A
25、关于建设工程项目总进度目标论证的说法,正确的是()
A.已编制总进度规划的项目,可以不进行总进度目标论证
B.总进度目标论证应涉及工程实施的条件分析及工程实施策划
C.总进度目标论证时,应论证项目动用后的工作进度
D.总进度目标论证就是论证施工进度目标实现的可能性
本题答案:
B
26、关于网络计划中节点的说法,正确的是()。
A.节点内可以用工作名称代替编号
B.节点在网络计划中只表示事件,即前后工作的交接点
C.所有节点均既有向内又有向外的箭线
D.所有节点编号不能重复
27、关于网络计划中箭线的说法,正确的是()。
A.箭线在网络计划中只表示工作
B.箭线都要占用时间,多数要消耗资源
C.箭线的长度表示工作的持续时间
D.箭线的水平投影方向不能从右往左
28、某工作有两个紧前工作,最早完成时间分别是第2天和第4天,该工作持续时间是5天,则其最早完成时间是第()天。
A.9
B.6
C.7
D.11
29、某双代号网络计划如下图所示,存在的不妥之处是()

A.有多个起点节点
B.工作表示方法不一致
C.节点编号不连续
D.有多余时间参数
30、关于横道图进度计划的说法,正确是()
A.横道图中的工作均无机动时间
B.横道图中工作的时间参数无法计算
C.计划的资源需要量无法计算
D.计划的关键工作无法确定
31、某网络计划执行情况的检查结果分析如下表,对工作M的判断分析,正确的是()

A.比计划延迟4天,影响紧后工作2天,不影响工期
B.比计划提前4天,不影响工期
C.比计划延迟4天,不影响紧后工作,不影响工期
D.比计划延迟4天,影响工期1天
32、某单代号网络计划如下图(实践单位:天),计算工期是()天

A.8
B.13
C.10
D.12
33、在进度控制中,缺乏动态控制观念的表现是()。
A.同一项目不同进度计划之间的关联性不够
B.不重视进度计划的比选
C.不重视进度计划的调整
D.不注意分析影响进度的风险
34、某承包单位在施工中有针对性地制定和落实施工质量保证措施来降低质量事故发生概率,这一行为属于质量风险应对的()策略。
A.减轻
B.规避
C.转移
D.自留
35、建设工程项目质量控制体系的建立过程包括:①制定质量控制制度;②编制质量控制计划;③建立系统质量控制网络;④分析质量控制界面。正确的程序是()。
A.①-②-③-④
B.③-①-④-②
C.③-④-①-②
D.①-③-②-④
36、第三方认证机构对认证合格单位质量管理体系维持情况进行定期检查的频次通常是()。
A.每年两次
B.两年一次
C.每年一次
D.一季度一次
37、列施工准备的质量控制工作中,属于现场施工准备工作的是()。
A.组织设计交底
B.细化施工方案
C.复核测量控制点
D.编制作业指导书
38、下列质量检查内容中,可通过目测法中“照"的手段检查的是()。
A.油漆的光滑度
B.内墙抹灰的大面是否平直
C.混凝土的强度是否符合要求
D.管道井内管线、设备安装质量
39、根据《建筑工程施工质量验收统一标准》,单位工程竣工预验收的组织方式是()。
A.施工单位项目负责人组织各专业负责人进行
B.建设单位项目负责人组织总监理工程师、专业监理工程师进行
C.C总监理工程师组织各专业监理工程师进行
D.总监理工程师组织施工单位项目负责人、专业负责人进行
40、根据《建筑工程施工质量验收统一标准》,分项工程质量验收的组织者是()。
A.项目经理
B.项目技术负责人
C.总监理工程师
D.专业监理工程师
41、施工质量事故的调查处理程序包括:①事故调查;②事故原因分析;③事故处理;④事故处理的鉴定验收;⑤制定事故处理的技术方案。正确的程序是()。
A.①-②-③-④-⑤
B.②-①-③-④-⑤
C.④-②-⑤-①-③
D.①-②-⑤-③-④
42、某工程混凝土浇筑过程中,因工人直接浇筑高度超出施工方案要求造成质量事故,该事故按照事故责任分类属于()。
A.操作责任事故
B.指导责任事故
C.技术责任事故
D.管理责任事故
43、下列建设工程安全事故中,县级人民政府可以委托事故发生单位组织事故调查组进行调查的是()。
A.2人轻伤,总损失1000万元
B.1人重伤,直接经济损失200万元
C.无伤亡,直接经济损失1000万元以下
D.1人轻伤,无其他损失
44、下列直方图中,标明施工生产过程处于正常、稳定状态的是()
A.
B.
C.
D.
45、在领取施工许可证或者开工报告前,按照国家有关规定办理工程质量监督手续的是()。
A.设计方
B.业主方
C.施工方
D.监理方
46、在工程项目质量监督的“双随机、一公开”方法中,“双随机”是指()。
A.随机确定检查时间、随机抽取检查对象
B.随机选派监督检查人员、随机确定检查时间
C.随机抽取检查对象、随机选派监督检查人员
D.随机选派监督检查人员、随机确定抽检部位
47、建设工程政府质量监督机构履行质量监督职责时,可以采取的措施是()。
A.发现有影响工程质量的问题时,责令改正
B.暂时扣押被检查单位的固定资产
C.对被检查单位负责人进行处罚
D.吊销被检查单位的资质证书
48、根据《职业健康安全管理体系要求及使用指南》,属于“运行”部分的内容是()。
A.管理评审
B.危险源辨识
C.理解组织及其所处的环境
D.应急准备和响应
49、安全生产管理预警体系运行中,“找出诸多致灾因素中危险性最高、危险程度最严重的主要因素,并对其成因进行分析”属于()环节的工作。
A.诊断
B.监测
C.识别
D.评价
50、根据工伤保险和社会保险相关法律规定,由建筑施工企业自主决定是否投保的险种是()。
A.意外伤害保险
B.养老保险
C.医疗保险
D.失业保险
51、下列分部分项工程中,应当组织专家论证、审查专项施工方案的是()。
A.起重吊装工程
B.拆除工程
C.爆炸工程
D.地下暗挖工程
52、根据安全生产教育培训制度,新上岗的施工企业从业人员,岗前培训时间的最少学时是()学时。
A.12
B.36
C.48
D.24
53、一般情况下,负责特别重大事故调查的人民政府应当自收到事故调查报告之日起()日内作出批复。
A.15
B.30
C.60
D.90
54、关于建设工程施工现场环境保护措施的说法,正确的是()。
A.工地茶炉不得使用烧煤茶炉
B.经无害化处理后的建筑废弃残渣用于土方回填
C.施工现场设置符合规定的装置用于熔化沥青
D.严格控制噪声作业,夜间作业将噪声控制在70dB(A)以下
55、关于建设工程现场文明施工措施的说法,正确的是()。
A.施工现场应设置排水系统,直接排入市政管网
B.一般工地围挡高度不得低于1.6m
C.施工现场严禁设置吸烟处,应设置于生活区
D.施工总平面图应随工程实施的不同阶段进行调整
56、关于投标申请人资格预审的说法,正确的是()
A.资格预审可以在招标开始之前或者初期进行
B.公开招标只能采用资格预审方式
C.资格预审结果不需要通知所有的投标意向者
D.规定截止日期后,潜在投标人可以根据发包人要求修改资格预审文件
57、关于施工专业分包合同的说法,正确的是()。
A.分包合同约定的工程变更调整的合同价款应与工程进度款同期调整支付
B.分包人须服从由发包人直接发出的与分包工程有关的指令
C.承包人要求分包人采取特殊措施保护所增加的费用,由分包人负责
D.分包人不得将劳务作业再分包给具有相应劳务分包资质的劳务分包企业
58、建筑材料采购合同中应明确结算的()。
A.时间、方式和手续
B.地点、时间和人员
C.时间、方式和人员
D.地点、人员和手续
59、下列工程总承包合同义务中,属于承包人义务的是()。
A.办理施工许可证
B.负责组织设计阶段审查会议,并承担会议费用
C.提供与施工有关的现场障碍资料
D.按照行业工程建设标准规范规定的设计深度开展工程设计
60、关于固定单价合同的说法,正确的是()。
A.当通货膨胀达到一定水平时,可对单价进行调整
B.当国家政策发生变化时,可对单价进行调整
C.当实际工程量发生较大变化时,可对单价进行调整
D.无论发生哪些影响价格的因素都不对单价进行调整
61、与单价合同相比较,总价合同的特点是()。
A.发包人的协调工作量大
B.发包人可以缩短招标准备时间
C.承包人的风险较小
D.在施工进度上能调动承包人的积极性
62、某工程的合同总额为1000万元,则发包人合理的支付担保额是()万元。
A.100
B.500
C.1000
D.200
63、根据合同风险产生的原因分类,属于合同工程风险的是()
A.非法分包
B.偷工减料
C.物价上涨
D.以次充好
64、下列合同实施偏差的调整措施中,属于组织措施的是()。
A.变更技术方案
B.调整工作流程
C.增加投入
D.签订附加协议
65、根据《建筑市场诚信行为信息管理办法》,不良行为记录信息公布期限最短不得少于()个月。
A.3
B.6
C.12
D.24
66、某防水工程施工中出现了设计变更,导致工程量由1600平方米增加到了2400平方米,原定施工工期60天,合同约定工程量增减10%为承包商应承担的风险,则承包商可索赔工期()天。
A.12
B.30
C.24
D.60
67、某工程在地基施工过程中,遇到大量不可预见的地下水,承包人处理地下水的费用应该向()索赔。
A.勘察单位
B.设计人
C.保险公司
D.发包人
68、关于FIDIC《施工合同条件》的说法,正确的是()。
A.合同计价方式采用单价合同,但也有些子项采用包干单价
B.由业主或业主代表管理合同
C.“新红皮书”的应用范围比原“红皮书”较小
D.“新红皮书”适用于由承包商做绝大部分设计的工程项目
69、下列建设工程项目信息中,属于技术类信息的是()。
A.进度控制信息
B.投资控制信息
C.质量控制信息
D.工作量控制信息
70、下列项目管理工具中,服务于项目所有参与单位的是().
A.管理信息系统
B.项目信息门户
C.项目管理信息系统
D.设施管理信息系统
71、关于工作任务分工和管理职能分工的说法,正确的有()
A.管理职能是由管理过程的多个环节组成
B.管理职能分工表既可用于项目管理,也可用于企业管理。
C.在项目实施的全过程中,应视具体情况对任务分工表进行调整
D.项目各参与方应编制统一的工作任务分管理职能分工管理职能分工表
E.编制工作任务分工表前应对项目实施各阶段的具体管理工作进行详细分解
72、关于项目施工总承包模式特点的说法,正确的有()。
A.合同价不明确,不利于业主的投资控制
B.业主选择承包方的招标及合同管理工作量小
C.与平行发包模式相比,组织协调工作量大
D.开工日期不可能太早,建设周期会较长
E.工程质量在很大程度上取决于总承包方的管理水平和技术水平
73、根据《建筑施工组织设计规范》,施工方案的主要内容包括()。
A.工程概况
B.施工方法及工艺要求
C.施工部署
D.施工现场平面布置
E.施工准备与资源配置计划
74、项目风险评估工作包括()。
A.确定各种风险的风险等级
B.分析各种风险的损失量
C.确定风险因素
D.确定应对各种风险的对策
E.分析各种风险因素的发生概率
75、下列建设工程项目施工成本费用中,属于间接成本的有().
A.人工费
B.管理人员工资
C.办公费
D.差旅交通费
E.机械费
76、按施工成本构成要素分类,应计入企业管理费用的有)。
A.固定资产使用费
B.管理人员工资
C.工具用具使用费
D.材料采购及保管费
E.规费
77、关于施工成本偏差分析表达方法的说法,正确的有()。
A.横道图法形象、直观,一目了然
B.表格法反映的信息量大
C.横道图法是最常用的一种方法
D.表格法具有灵活、适用性强的优点
E.曲线法能够直接用于定量分析
78、关于成本核算方法的说法,正确的有()。
A.表格核算法简单易懂,方便操作
B.表格核算法精度不高,实用性较差
C.项目财务部门—般采用表格核算法
D.会计核算法对工程项目内各岗位成本的责任核算比较适用
E.会计核算法科学严密,覆盖面较大
79、关于分部分项工程成本分析的说法,正确的有()。
A.分部分项工程成本分析的对象为已完分部分项工程
B.分部分项工程成本分析是施工项目成本分析的基础
C.必须对施工项目的所有分部分项工程进行成本分析
D.主要分部分项工程要做到从开工到竣工进行系统的成本分析
E.分部分项工程成本分析是定期的中间成本分析
80、在项目的实施阶段,项目总进度应包括()进度。
A.设计前准备阶段的工作
B.设计工作
C.项目建议书的编制工作
D.招标工作
E.项目动用后的保修工作
81、关于工作最迟完成时间计算的说法,正确的有()。
A.单代号搭接网络计划中,等于该工作最早完成时间加上该工作的总时差
B.单代号搭接网络计划中,等于各紧后工作最迟开始(或结束)时间减相应时距加该工作持续时间的最小值
C.双代号网络计划中,等于各紧后工作最迟开始时间的最小值
D.双代号网络计划中,等于该工作完成节点的最迟时间
E.双代号时标网络计划中,等于该工作实箭头线结束点应对的时间坐标
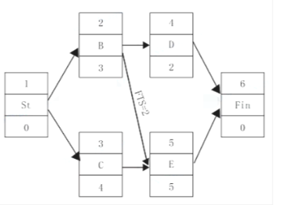
82、某双代号时标网络计划如下图(时间单位:天),工作总时差正确的有()。

A.TFA1=0
B.TFA2=1
C.TFA3=2
D.TFc1=2
E.TFB3=1
83、某双代号网络计划如下图(时间单位:天),其关键工作有()。

A.工作3-5
B.工作1-4
C.工作5-9
D.工作7-10
E.工作8-11
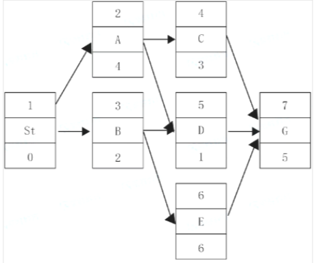
84、某单代号搭接网络计划如下图(时间单位:天),其时间参数正确的有()。

A.TFc=1
B.FFB=2
C.LSD=8
D.LSE=5
E.LFc=5
85、下列项目进度控制的措施中,与工程设计技术有关的措施有()。
A.组织工程设计方案的评审与选用
B.分析施工组织设计对进度的影响
C.寻求设计变更加快施工进度的可能
D.重视信息技术在进度控制中的应用
E.改变施工机械设计,提高机械效率
86、项目质量控制体系的运行环境包括()。
A.项目的合同结构
B.质量管理的人员配置
C.质量管理的政府监督制度
D.质量管理的物质资源配置
E.质量管理的组织制度
87、下列施工作业质量控制点中,属于“见证点”的有()
A.隐蔽工程
B.重要部位施工
C.压力容器特种作业
D.二次结构砌体施工
E.预应力施工工艺
88、钢筋混凝土构件和允许出现裂缝的预应力混凝土构件进场质量验收时,应进行的检验项目包括()。
A.承载力
B.材料性能
C.挠度
D.裂缝宽度
E.外观质量
89、下列工程质量事故发生的原因中,属于技术原因的有()。
A.测设备管理不善造成仪器失准
B.结构设计方案不正确
C.检验检查制度不严密
D.监理人员旁站检验不到位
E.施工操作人员施工工艺错误
90、对某模板工程进行抽样检查,发现在表面平整度、截面尺寸、平面水平度、垂直度和标高等方面存在质量问题。按照排列图法进行统计分析,上述质量问题累计频率依次为41%、79%、89%、98%和100%,需要进行重点管理的A类问题有()。
A.平面水平度
B.垂直度
C.标高
D.表面平整度
E.截面尺寸
91、关于安全技术交底要求的说法,正确的有()。
A.必须采用新的安全技术措施
B.必须实行逐级安全技术交底制度
C.定期向多工种交叉施工作业队伍书面交底
D.必须采用两阶段技术交底
E.保留书面安全技术交底签字记录
92、应当及时修订生产安全事故应急预案的情形有()。
A.依据的上位预案中的有关规定发生重大变化
B.编制人员构成发生重大变化
C.重要应急资源发生重大变化
D.面临的事故风险发生重大变化
E.应急演练中发现问题需要修订
93、下列现场文明施工的管理措施中,属于现场消防、防火管理措施的有()。
A.建立门卫值班管理制度
B.建立消防管理制度及消防领导小组
C.作业区与生活区必须明显划分
D.现场必须有消防平面布置图
E.对违反消防条例的有关人员进行严肃处理
94、下列施工现场噪声的控制措施中,属于控制传播途径的有()
A.利用多孔材料吸收声能
B.设置隔声屏障
C.振动源上涂覆阻尼材料
D.压缩机风管处设置消声器
E.操作人员使用耳塞、耳罩
95、建设工程施工招标应当具备的条件有()。
A.有编制招标文件和组织评标的能力
B.招标人已经依法成立
C.有相应资金或资金来源已经落实
D.初步设计及概算应当履行审批程序的,已经批准
E.有招标所需的设计图纸及技术资料
96、关于施工总承包合同中费用控制条款的说法,正确的有()
A.发包人签发进度款支付证书,表明发包人已接受了承包人完成的相应工作
B.承包人可以使用预付款修建临时工程、组织施工队进场
C.发包人在收到预付款催告通知后7天内仍未支付的,承包人有权暂停施工
D.发包人应在进度款支付证书签发后28天内完成支付
E.发包人在工程款中逐期扣回预付款后,预付款担保额度应相应减少
97、对业主而言,成本加酬金合同的优点有()。
A.可以通过分段施工缩短工期
B.便于对工程计划进行合理安排
C.可以减少承包商的对立情绪
D.可以利用承包商的施工技术专家,帮助弥补设计中的不足
E.通过确定最大保证价格约束工程成本不超过某一限值
98、关于工程保险的说法,正确的有()。
A.工程一切险要求投保人以项目法人的名义投保
B.国内工程通常由项目法人办理工程一切险
C.第三者责任险—般附加在工程一切险中
D.承包人设备保险的保险范围包括准备用于永久工程的设备
E.国内工程开工前均要集中投保工程一切险
99、关于合同分析及其作用的说法,正确的有()。
A.合同分析要从合同执行的角度去分析
B.合同分析往往由项目经理负责
C.合同分析的目的之—是合同任务分解、落实
D.分析合同中的漏洞,解释有争议的内容
E.合同分析同招标文件分析的侧重点相同
100、若承包商未按合同要求实施工程,关于业主向承包商索赔的说法,正确的有()。
A.未按合同条件要求,无故不向分包人付款,业主无权进行索赔
B.质量不满足要求,业主另找公司完成的,只可向承包商索赔成本
C.工程进度太慢,要求承包商赶工时,可索赔业主方工程师的加班费
D.合同工期已到而工程仍未完工,可索赔误期损害赔偿费
E.未按合同要求办理保险,业主可前去办理并索赔相应的费用