2021年一级建造师《公路工程管理与实务》模拟卷(一)
A.性质不同的填料,应水平分层、分段填筑、分层压实
B.同一层路基的全宽应进行混合填筑
C.水稳性好或冻胀敏感性小的填料应填筑在路基下部
D.在透水性不好的压实层上填筑透水性较好的填料前,应在其表面设2%~4%的单向横坡
A
A.分层纵挖法
B.通道纵挖法
C.分段纵挖法
D.混合式挖掘法
A
A.控制碾压工艺,保证机具碾压到边
B.认真控制碾压顺序,确保轨迹重叠宽度和段落搭接超压长度
C.严格按照路基设计宽度填筑
D.确保边缘带碾压频率高于或不低于行车带
C
A.现场冷再生法
B.整形再生法
C.复拌再生法
D.厂拌热再生法
B
A.级配砾石
B.级配碎砾石
C.级配碎石
D.天然砂砾
C
A.施工期间该地区路面摊铺完毕到切缝时的昼夜温差
B.路面摊铺完成的时间
C.板厚
D.摊铺方法
A
A.模板背面应设置主肋和次肋作为其支承系统
B.在模板上设置的吊环,优先采用冷加工钢筋制作
C.次肋的配置方向应与模板的长度方向平行
D.托架结构宜设置成正方形,且与预埋件的连接固定方式应可靠
A
A.小于通航规定的净空高度
B.大于等于通航规定的净空高度
C.小于泄洪的净空高度
D.大于泄洪的净空高度
B
A.电弧焊
B.电渣压力焊
C.气压焊
D.闪光对焊
B
A.围岩体内位移
B.钢架内力及外力
C.地表下沉
D.围岩弹性波速度
C
A.基础
B.内外边墙
C.托梁
D.雨棚
B
A.高压电源线、变压器、低压电源线、配电箱(包括低压开关)
B.低压电源线、配电箱(包括低压开关)、低压配电线
C.低压电源线、配电箱(包括低压开关)、低压配电线、灯杆、光源和灯具
D.低压配电线、灯杆、光源和灯具
C
A.开始到开始
B.开始到完成
C.完成到开始
D.完成到完成
D
A.施工现场的组织、管理比较简单
B.充分利用了工作面进行施工,(总)工期较短
C.不强调分工协作
D.每天投入施工的劳动力、材料和机具的种类比较少,有利于资源供应的组织工作
B
A.弯沉
B.板厚度
C.平整度
D.抗滑构造深度
A
A.建设单位
B.监理单位
C.设计单位
D.施工单位
D
A.已标价工程量清单
B.图纸
C.项目专用合同条款
D.技术规范
C
A.3
B.2
C.4
D.5
A
A.15
B.30
C.14
D.28
B
A.监理单位
B.建设单位
C.交通运输主管部门
D.施工单位
B
A.山岭地区的碎砾石路段
B.路堑弃方地段
C.膨胀土路段
D.丘陵地区砂类土路段
E.重黏土路段
A,B,D
A.松铺系数
B.压实遍数
C.施工工艺
D.机械配备
E.地基回弹模量
A,B,C,D
A.高速公路
B.一级公路
C.二级公路
D.三级公路
E.四级公路
D,E
A.冬季保温设施荷载
B.支架自重
C.施工人员及施工设备、施工材料等荷载
D.新浇筑混凝土对模板侧面的压力
E.预压试验荷载
A,B,C
A.船舶的撞击作用
B.漂流物的撞击作用
C.汽车冲击力
D.汽车撞击作用
E.地震作用
A,B,D
A.为高速公路日常运营管理、事故处理、救护、养护、收费等部门提供可靠的通信手段
B.为收费、监控、会议电视和管理信息(办公自动化)等系统提供数据、图像和语音等传输通道
C.为收费、监控和管理信息等系统提供供电电源
D.为道路使用者提供紧急呼救求援和帮助等服务
E.为收费系统提供计费服务
A.开挖深度2m的基坑开挖工程
B.搭设高度20m的落地式钢管脚手架工程
C.水上作业平台
D.桥梁、隧道拆除工程
E.小净距隧道
A.采购人自身具有工程施工或者提供服务的资格和能力,且符合法定要求
B.已通过招标方式选定的特许经营项目投资人依法能够自行施工或者提供服务
C.涉及国家安全、国家秘密、抢险救灾或者属于利用扶贫资金实行以工代赈、需要使用农民工等特殊情况
D.需要向原中标人采购工程或者服务,否则将影响施工或者功能配套要求
E.需要采用专利的项目
A.以目标成本控制成本支出
B.以资深造价人的经验编制控制成本支出
C.以施工方案控制资源消耗
D.用净值法进行工期成本的同步控制
E.运用目标管理控制工程成本
施工单位编制的爆破设计方案摘要如下:
(1)边坡采用预裂爆破,路基主体尽量采用深孔爆破,局部采用钢钎炮,烘膛炮等方法。
(2)采用直径8cm的钻头钻孔,利用自行式凿岩机或潜孔钻一次钻到每阶平台设计标高位置。
(3)爆破顺序采用从上至下的分台阶,顺路线方向纵向推进爆破,控制最大爆破深度不超过10m,纵向每40~50m为一个单元,边坡和主体采用微差爆破一次性完成。
K20+300~K20+520段需开挖石方140000m3,采用2台装载机(每台作业率720m3/台班)和6台自卸汽车(每台作业率300m3/台班)配合装运石方,其他机械均配套,将石方调运到两端的填方路段。
施工完成后,对路基工程进行了质量检验,其中针对K20+300~K20+520路段,实测了纵断高程、中线偏位、宽度、横坡。
【问题】
1.请简述路基爆破施工中常用的爆破方法有哪些?
2.在不考虑加班的情况下,K20+300~K20+520路段石方调运工作需要多少天?(列式计算)
3.K20+300~K20+520段路基施工的质量检验,还应实测哪些项目?

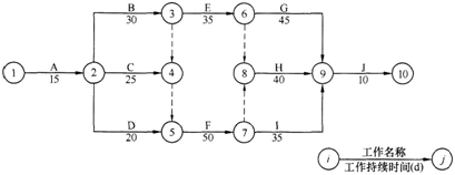
在实施过程中,发生了如下事件:
事件一:工作D(1号台基础)施工过程中,罕见特大暴雨天气使一台施工机械受损,机械维修花费2万元,同时导致工作D实际时间比计划时间拖延8d。
事件二:施工单位租赁的施工机械未及时进场,使工作F(1号台身)实际开始时间是整个项目开工后第52d。
事件三:业主变更设计,未及时向施工单位提供图纸,使工作E(0号台身)实际时间比计划时间拖延15d,造成施工单位经济损失1600元/d。
事件四:该桥采用扩大基础,由于地下水位较高且挖基较深,因此拟采用井点降水法进行基坑排水。
问题:
1.根据网络图计算该工程的总工期,并指出关键路线。
2.分别分析事件一、二、三对总工期的影响,并计算施工单位可获得的工期补偿。
3.分别分析施工单位能否就事件一、二、三导致的损失向业主提出费用索赔?说明理由,并计算索赔金额。
4.事件四中,为排除基坑地下水位,施工单位还可以采取哪些基坑排水方法?
施工过程中发生如下事件:
事件一:K3+600~K3+680隧道的一衬初期支护出现开裂。
事件二:施工开挖到K4+300断面时水流量突然增大。
事件三:在施工过程中,隧道发生规模不等的塌方。在隧道施工中,施工单位认真做好了四个方面的防尘工作。
问题:
1、在该隧道施工过程中应进行的监控量测必测项目有哪些?
2、事件一按照预警分级管理实行哪一级管理?建议如何处理?
3、事件二按照预警分级管理实行哪一级管理?建议如何处理?
4、事件三为防止隧道塌方,施工现场管理应符合哪些要求?
5、施工单位认真做好了四个方面的防尘工作,请问是哪四个方面?
业主推荐B公司分包桥梁的钻孔灌注桩施工,A公司审查了B公司的资质后,与B公司签订了工程分包合同。在施工过程中,由于B公司操作人员违章作业,损坏通信光缆,造成大范围通信中断,A公司为此向通信公司支付了65万元补偿款。
A公司为了应对地方材料可能涨价的风险,中标后即与某石料厂签订了价值500万元的道路基层碎石料的采购合同,约定了交货日期及违约责任(规定违约金为合同价款的5%)并交付了60万元定金。到了交货期,对方以价格上涨为由提出中止合同,A公司认为对方违约,拟就此提出索赔。
施工中,经业主同意,为保护施工区域的古树,增加了相关的措施费,而原清单中没有相同项目。施工单位就此提出变更申请。
工程竣工且保修期满后,业主无故拖欠A公司工程款,经多次催要无果。A公司计划对业主提起诉讼。
问题:
1.按计价方式,工程施工合同有哪几种?本工程属于哪种计价合同?
2.A公司应该承担B公司造成损失的责任吗?说明理由。
3.A公司可向石料厂提出哪两种方式的索赔要求?并计算相应索赔额。
4.对于增加的古树保护措施费用,应根据什么原则来确定其价格?
5.对业主拖欠工程款的行为,A公司可以对业主提起诉讼吗?说明原因。
大桥桥址处地质条件如下:原地面往下依次为黏土、砂砾石、泥岩,主墩基础为直径2.0m的钻孔灌注桩,设计深度为40m,采用回转钻进施工法钻孔,导管法灌注水下混凝土。T梁施工采用预制吊装,预应力采用后张法施工。
项目经理部加强施工现场生产要素管理,对施工机械设备资源进行合理配置和有效使用,以保证项目的顺利进行,降低工程成本;项目经理部设立了安全机构,由于第一年度的施工产值计划为8500万元,所以配备了1名持有交通运输部颁发的《安全生产考核合格证书》的专职安全生产管理人员。
该桥所用的砂、碎石等地材由施工单位通过媒体以公告的方式邀请材料供应商参加竞标。
为确保材料质量,工地试验室对供应商送至项目部的砂、碎石进行了试验,质量满足要求后确定了地材供应商。
问题:
1、请写出至少四条钻孔桩常见质量控制关键点。
2、采用导管法浇筑水下混凝土时,导管使用前应进行哪些试验。
3、后张法预应力张拉过程中如出现断丝、滑丝,应如何处理?
4、选择施工机械的依据有哪些?并简述选择施工机械的原则。
5、本项目第一年度配备的专职安全生产管理人员数量是否符合《公路水运工程安全生产监督管理办法》的规定?如不符合则指出正确配备数量,并说明配备标准。
6、工地试验室对地材的试验方式有何不妥?